Zum Inhalt springen

ArchiMetric German

EA, Dev Ops, Scrum, Agile and More

Autor: curtis

Umfassender Leitfaden für Visual Paradigm für neue Benutzer
März 5, 2026 curtis

Umfassender Leitfaden für Visual Paradigm für neue Benutzer

Visual Paradigm ist eine leistungsstarke, künstlich-intelligente visuelle Modellierungsplattform wird von über 320.000 Fachleuten weltweit vertraut. Es unterstützt eine Vielzahl von

Weiterlesen
März 5, 2026 curtis

Professionelle Anleitung: BPMN mit Visual Paradigm meistern – von der Konzeption bis zur Umsetzung

1. Einleitung: Warum BPMN + Visual Paradigm? In der heutigen dynamischen GeschäftsweltKlarheit, Konsistenz und Automatisierungsind entscheidend für den operativen Erfolg.Business

Weiterlesen
Flussdiagramme meistern: Ein umfassender Leitfaden
März 5, 2026 curtis

Flussdiagramme meistern: Ein umfassender Leitfaden

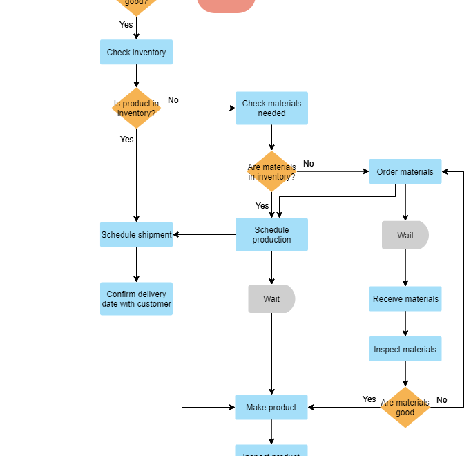
Einführung in Flussdiagramme Flussdiagramme sind leistungsstarke visuelle Werkzeuge, die verwendet werden, um Prozesse, Algorithmen und Arbeitsabläufe darzustellen. Sie nutzen standardisierte

Weiterlesen
Ein umfassender Leitfaden zu BPMN für Anfänger
März 5, 2026 curtis

Ein umfassender Leitfaden zu BPMN für Anfänger

Business Process Model and Notation (BPMN) ist eine standardisierte Methode zur Visualisierung und Dokumentation von Geschäftsprozessen. Sie bietet eine klare

Weiterlesen
März 5, 2026 curtis

Umfassender Überblick über TOGAF 10: Was ist neu und wie man es nutzen kann

Die TOGAF-Standardausgabe, 10. Auflage, führt mehrere Verbesserungen und neue Funktionen ein, die die Einführung bester Praktiken einfacher und effektiver gestalten

Weiterlesen
März 5, 2026 curtis

Umfassender Leitfaden zu TOGAF 10: Verbesserung der Benutzerfreundlichkeit durch Modularität

Einführung TOGAF 10, die neueste Version des Open Group Architecture Frameworks, führt eine modulare Struktur ein, die die Benutzerfreundlichkeit des

Weiterlesen
März 5, 2026 curtis

Umfassende Analyse der AI-TTS-Funktion von AniFuzion

AniFuzion, ein Bestandteil von Visual Paradigm Online, ist ein Online-Animationswerkzeug, das Aufmerksamkeit für seine KI-Text-zu-Sprache-(TTS)-Funktion erlangt hat, insbesondere wegen ihrer

Weiterlesen
Umfassender Leitfaden zum Einsatz des Visual Paradigm Online PowerPoint-Web-Viewers
März 5, 2026 curtis

Umfassender Leitfaden zum Einsatz des Visual Paradigm Online PowerPoint-Web-Viewers

Visual Paradigm Online bietet einen leistungsstarken PowerPoint-Web-Viewer, mit dem Benutzer PowerPoint-Präsentationen online hochladen, anzeigen und teilen können, wobei alle ursprünglichen

Weiterlesen
ArchiMate und TOGAF ADM: Eigenständige versus integrierte Nutzung in der Unternehmensarchitektur
März 5, 2026 curtis

ArchiMate und TOGAF ADM: Eigenständige versus integrierte Nutzung in der Unternehmensarchitektur

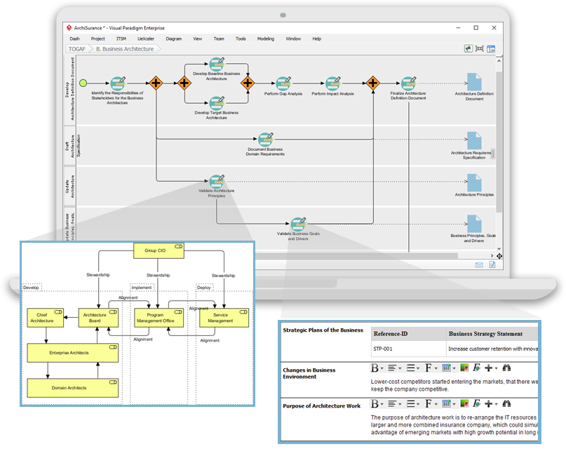
Einführung Die Unternehmensarchitektur (EA) ist eine entscheidende Disziplin, die Organisationen dabei unterstützt, ihre Geschäftsstrategien mit ihrer IT-Infrastruktur abzustimmen. Zwei herausragende

Weiterlesen
Umfassender Leitfaden: Integration von ArchiMate mit TOGAF ADM
März 5, 2026 curtis

Umfassender Leitfaden: Integration von ArchiMate mit TOGAF ADM

Einführung Unternehmensarchitektur (EA) ist eine entscheidende Disziplin, die Organisationen dabei unterstützt, ihre Geschäftsstrategien mit ihrer IT-Infrastruktur abzustimmen. Zwei bedeutende Rahmenwerke

Weiterlesen

Seitennummerierung der Beiträge

«Vorherige Beiträge 1 2 3 4 5 … 7 Nächste Beiträge»

Languages

en_USes_ESfr_FRhi_INid_IDjapl_PLpt_PTru_RUvizh_CNzh_TW

  • Categories

    • Agile Project Management
    • AI
    • AI Chatbot
    • AI Cloud Architecture
    • AI Powered Tools
    • Animated Explainer
    • Animation Maker
    • ArchiMate
    • ArchiMate 3.2
    • ArchiMate 3.2 Figures
    • BMC
    • BPMN
    • Brainstorming
    • Business Improvement
    • C4
    • Code Engineering
    • Content & Visual
    • Database Design
    • Enterprise Architecture
    • Flipbook Maker
    • Infographics
    • Lean
    • Modeling
    • Online Diagrams
    • online PPT Viewer
    • OpenDocs
    • ORM
    • Project Management
    • Resource List
    • Scrum
    • Software Engineering
    • Strategic Planning
    • TOGAF
    • Uncategorized
    • Unified Modeling Language
    • User Story
    • Visual Paradigm
WordPress Theme: Wellington by ThemeZee.
Cleantalk Pixel
en English
ar Arabiczh-CN Chinese (Simplified)nl Dutchen Englishfr Frenchde Germanit Italianja Japaneseko Koreanpt Portugueseru Russianes Spanish