Zum Inhalt springen

ArchiMetric German

EA, Dev Ops, Scrum, Agile and More

Kategorie: Unified Modeling Language

März 5, 2026 [email protected]

Umfassender Leitfaden zu UML-Diagrammen: Von Use Cases bis zu Klassensstrukturen

Unified Modeling Language (UML) ist ein leistungsfähiges Werkzeug zum Visualisieren und Entwerfen von Softwaresystemen. Dieser Leitfaden erläutert die zentralen Konzepte

Weiterlesen
Umfassender Leitfaden zum Erstellen von Use-Case-Diagrammen mit Visual Paradigm
März 5, 2026 [email protected]

Umfassender Leitfaden zum Erstellen von Use-Case-Diagrammen mit Visual Paradigm

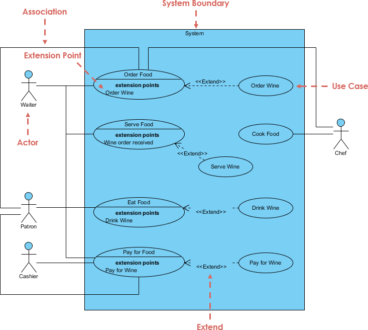
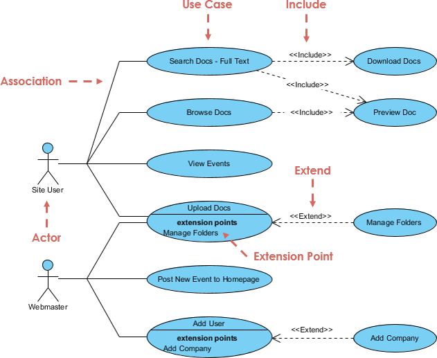
Das Erstellen eines Use-Case-Diagramms ist ein entscheidender Schritt im Softwareentwicklungs- und Systemanalyseprozess. Use-Case-Diagramme helfen dabei, die funktionalen Anforderungen eines Systems

Weiterlesen
Verstehen von Use-Case-Diagrammen: Ein umfassender Leitfaden
März 5, 2026 [email protected]

Verstehen von Use-Case-Diagrammen: Ein umfassender Leitfaden

Einführung Use Cases sind ein grundlegendes Konzept in der Softwareentwicklung und Systemanalyse. Sie helfen dabei, die funktionalen Anforderungen eines Systems

Weiterlesen
Use-Case-Diagramme erklärt: Leitlinien, Tipps und Tricks für klare Kommunikation
März 5, 2026 [email protected]

Use-Case-Diagramme erklärt: Leitlinien, Tipps und Tricks für klare Kommunikation

Einführung Use-Case-Diagramme sind ein wesentlicher Bestandteil der Softwareentwicklung und Systemanalyse. Sie bieten eine grafische Darstellung der funktionalen Anforderungen eines Systems

Weiterlesen
Verstehen von Use-Case-Diagrammen: Konzepte, Beispiele und Beziehungen
März 5, 2026 [email protected]

Verstehen von Use-Case-Diagrammen: Konzepte, Beispiele und Beziehungen

Use-Case-Diagramme sind ein grundlegender Bestandteil des Unified Modeling Language (UML), die eine visuelle Darstellung der funktionalen Anforderungen eines Systems aus

Weiterlesen
Umfassender Leitfaden zu UML-Paketdiagrammen
März 5, 2026 [email protected]

Umfassender Leitfaden zu UML-Paketdiagrammen

Einführung UML (Unified Modeling Language)-Paketdiagramme sind ein leistungsfähiges Werkzeug zur Organisation und Verwaltung der Struktur eines Systems. Sie bieten eine

Weiterlesen
Erstellen wirksamer UML-Paketdiagramme: Ein Schritt-für-Schritt-Tutorial
März 5, 2026 [email protected]

Erstellen wirksamer UML-Paketdiagramme: Ein Schritt-für-Schritt-Tutorial

Einführung UML (Unified Modeling LanguagePaketdiagramme von UML sind unerlässlich für die Organisation und Verwaltung der Struktur komplexer Systeme. Sie bieten

Weiterlesen
Umfassender Leitfaden zu UML-Paketdiagrammen
März 5, 2026 [email protected]

Umfassender Leitfaden zu UML-Paketdiagrammen

Einführung in UML-Paketdiagramme Ein UML (Unified Modeling Language) Paketdiagramm ist ein strukturelles Diagramm, das zeigt, wie ein System in Pakete

Weiterlesen
Umfassender Leitfaden für Visual Paradigm zur Geschäftsprozessmodellierung
März 5, 2026 [email protected]

Umfassender Leitfaden für Visual Paradigm zur Geschäftsprozessmodellierung

Einführung Visual Paradigm ist ein leistungsstarkes Werkzeug, das darauf abzielt, die Geschäftsprozessmodellierung zu vereinfachen und eine umfassende Reihe von Funktionen

Weiterlesen
Umfassender Leitfaden: Einführung von UML in agilen Projekten mit Visual Paradigm
März 5, 2026 [email protected]

Umfassender Leitfaden: Einführung von UML in agilen Projekten mit Visual Paradigm

Einführung Unified Modeling Language (UML) ist ein leistungsfähiges Werkzeug zur Verbesserung der Kommunikation, Dokumentation und Gestaltungsklarheit in agilen Softwareentwicklungsprozessen. Visual

Weiterlesen

Seitennummerierung der Beiträge

«Vorherige Beiträge 1 … 4 5 6 7 8 Nächste Beiträge»

Languages

en_USes_ESfr_FRhi_INid_IDjapl_PLpt_PTru_RUvizh_CNzh_TW

  • Categories

    • Agile Project Management
    • AI
    • AI Chatbot
    • AI Cloud Architecture
    • AI Powered Tools
    • Animated Explainer
    • Animation Maker
    • ArchiMate
    • ArchiMate 3.2
    • ArchiMate 3.2 Figures
    • BMC
    • BPMN
    • Brainstorming
    • Business Improvement
    • C4
    • Code Engineering
    • Content & Visual
    • Database Design
    • Enterprise Architecture
    • Flipbook Maker
    • Infographics
    • Lean
    • Modeling
    • Online Diagrams
    • online PPT Viewer
    • OpenDocs
    • ORM
    • Project Management
    • Resource List
    • Scrum
    • Software Engineering
    • Strategic Planning
    • TOGAF
    • Uncategorized
    • Unified Modeling Language
    • User Story
    • Visual Paradigm
WordPress Theme: Wellington by ThemeZee.
Cleantalk Pixel
en English
ar Arabiczh-CN Chinese (Simplified)nl Dutchen Englishfr Frenchde Germanit Italianja Japaneseko Koreanpt Portugueseru Russianes Spanish