Skip to content

ArchiMetric Polish

EA, Dev Ops, Scrum, Agile and More

Kategoria: ArchiMate

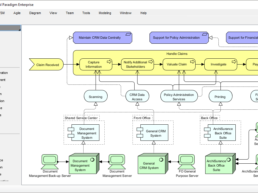
Zjednoczanie TOGAF, ArchiMate i C4: Zgodny przepływ pracy architektury dla nowoczesnych przedsiębiorstw
9 marca, 2026 curtis

Zjednoczanie TOGAF, ArchiMate i C4: Zgodny przepływ pracy architektury dla nowoczesnych przedsiębiorstw

W dzisiejszych szybko się zmieniających warunkach cyfrowych architektura przedsiębiorstwa (EA) stoi przed krytycznym wyzwaniem: mostowanie luki między wysokopoziomową strategiczną zarządzaniem

Continue reading
Przewodnik po ewolucji: Kompleksowy przewodnik po ArchiMate 2.1 do 3.2
5 marca, 2026 [email protected]

Przewodnik po ewolucji: Kompleksowy przewodnik po ArchiMate 2.1 do 3.2

Wprowadzenie W dynamicznym świecie architektury przedsiębiorstwa język modelowania ArchiMate przeszła transformacyjną podróż od wersji 2.1 do najnowszej wersji, wersji 3.2.

Continue reading
Wprowadzanie ArchiMate 3.2
5 marca, 2026 [email protected]

Wprowadzanie ArchiMate 3.2

Wprowadzenie W złożonym świecie Architektury Przedsiębiorstwa, gdzie problemy się przepływają i ewoluują, standard ArchiMate 3.2 pojawia się jako jasny punkt

Continue reading
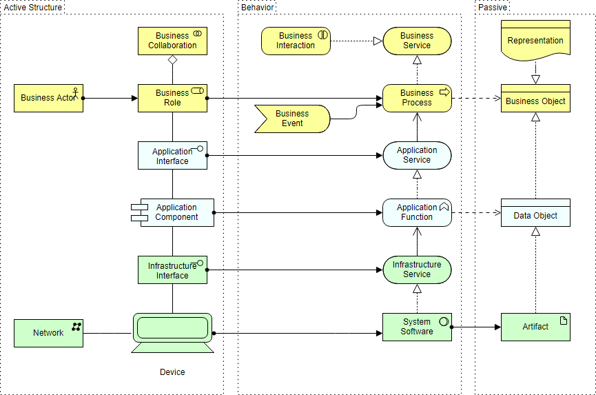
Zrozumienie kluczowych koncepcji ArchiMate: Kompletny przewodnik
5 marca, 2026 [email protected]

Zrozumienie kluczowych koncepcji ArchiMate: Kompletny przewodnik

Wprowadzenie ArchiMate, powszechnie stosowana język modelowania architektury przedsiębiorstwa, zapewnia zorganizowany i kompletny sposób reprezentowania i analizowania złożonych systemów. Aby w

Continue reading
Co to jest struktura języka w ArchiMate 3.2?
5 marca, 2026 [email protected]

Co to jest struktura języka w ArchiMate 3.2?

Wprowadzenie Architektura przedsiębiorstwa pełni kluczową rolę jako ramy organizacyjne, umożliwiające zharmonizowanie strategii biznesowych z infrastrukturą IT. ArchiMate, powszechnie stosowany język

Continue reading
Badanie ArchiMate: Framework jądro a framework pełny
5 marca, 2026 [email protected]

Badanie ArchiMate: Framework jądro a framework pełny

1. Wprowadzenie ArchiMate, powszechnie używany język modelowania architektury przedsiębiorstwa, zapewnia strukturalny podejście do opisywania i wizualizowania różnych aspektów architektury organizacji.

Continue reading
Poprawianie modeli ArchiMate poprzez strategiczne wykorzystanie kolorów i oznaczeń notacyjnych
5 marca, 2026 [email protected]

Poprawianie modeli ArchiMate poprzez strategiczne wykorzystanie kolorów i oznaczeń notacyjnych

Wprowadzenie: ArchiMate, powszechnie stosowany język modelowania architektury przedsiębiorstwa, oferuje bogaty framework do reprezentowania złożonych systemów. W ramach tego frameworku wykorzystanie

Continue reading
5 marca, 2026 [email protected]

Odkrywanie ArchiMate: Zrównoważenie koncepcji i notacji w celu skutecznego modelowania architektury

Wprowadzenie W dynamicznej przestrzeni architektury przedsiębiorstwa skuteczna komunikacja jest kluczowa. Język ArchiMate, solidny framework do modelowania i wizualizacji architektur, wprowadza

Continue reading
Zrozumienie abstrakcji w języku ArchiMate
5 marca, 2026 [email protected]

Zrozumienie abstrakcji w języku ArchiMate

Wprowadzenie W złożonym świecie architektury przedsiębiorstwa skuteczna komunikacja jest kluczowa. Architekci potrzebują języka, który nie tylko oddaje złożoność systemów organizacyjnych,

Continue reading
Zrozumienie metamodelu ArchiMate 3.2: Przewodnik po elementach zachowania i struktury
5 marca, 2026 [email protected]

Zrozumienie metamodelu ArchiMate 3.2: Przewodnik po elementach zachowania i struktury

Wprowadzenie The język ArchiMatesłuży jako potężne narzędzie do architektury przedsiębiorstwa, umożliwiając specjalistom modelowanie i wizualizację złożonych systemów oraz ich wzajemnych

Continue reading

Stronicowanie wpisów

1 2 3 … 5 Next Posts»

Languages

de_DEen_USes_ESfr_FRhi_INid_IDjapt_PTru_RUvizh_CNzh_TW

  • Categories

    • Agile Project Management
    • AI
    • AI Chatbot
    • AI Cloud Architecture
    • AI Powered Tools
    • Animated Explainer
    • Animation Maker
    • ArchiMate
    • ArchiMate 3.2
    • ArchiMate 3.2 Figures
    • BMC
    • BPMN
    • Brainstorming
    • Business Improvement
    • C4
    • Code Engineering
    • Content & Visual
    • Database Design
    • Enterprise Architecture
    • Flipbook Maker
    • Infographics
    • Lean
    • Modeling
    • Online Diagrams
    • online PPT Viewer
    • ORM
    • Project Management
    • Resource List
    • Scrum
    • Software Engineering
    • Strategic Planning
    • TOGAF
    • Uncategorized
    • Unified Modeling Language
    • User Story
    • Visual Paradigm
WordPress Theme: Wellington by ThemeZee.
Cleantalk Pixel
en English
ar Arabiczh-CN Chinese (Simplified)nl Dutchen Englishfr Frenchde Germanit Italianja Japaneseko Koreanpt Portugueseru Russianes Spanish