Skip to content

ArchiMetric Polish

EA, Dev Ops, Scrum, Agile and More

Kategoria: Unified Modeling Language

Wyjaśnienie diagramów przypadków użycia: wytyczne, wskazówki i sztuczki do jasnej komunikacji
5 marca, 2026 [email protected]

Wyjaśnienie diagramów przypadków użycia: wytyczne, wskazówki i sztuczki do jasnej komunikacji

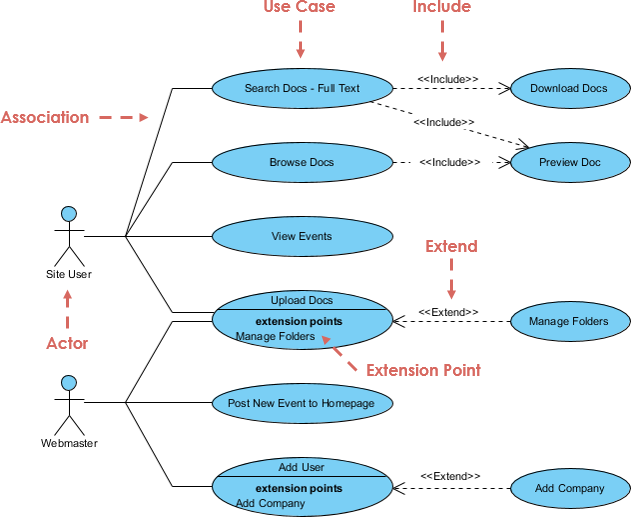
Wprowadzenie Diagramy przypadków użycia są nieodzowną częścią inżynierii oprogramowania i analizy systemów. Stanowią graficzne przedstawienie wymagań funkcyjnych systemu z perspektywy

Continue reading
Zrozumienie diagramów przypadków użycia: pojęcia, przykłady i relacje
5 marca, 2026 [email protected]

Zrozumienie diagramów przypadków użycia: pojęcia, przykłady i relacje

Diagramy przypadków użycia stanowią podstawową część Języka Modelowania Unifikowanego (UML), zapewniając wizualne przedstawienie wymagań funkcyjnych systemu z perspektywy użytkownika. Niniejszy

Continue reading
Kompletny przewodnik po diagramach klas: zrozumienie i tworzenie skutecznych projektów
5 marca, 2026 [email protected]

Kompletny przewodnik po diagramach klas: zrozumienie i tworzenie skutecznych projektów

Wprowadzenie Diagramy klas są podstawowym elementem języka modelowania jednolitego (UML), zapewniając wizualne przedstawienie struktury statycznej systemu. Ilustrują klasy, atrybuty, metody

Continue reading
Kompleksowy przewodnik po diagramach pakietów UML
5 marca, 2026 [email protected]

Kompleksowy przewodnik po diagramach pakietów UML

Wprowadzenie Diagramy pakietów UML (Unified Modeling Language) to potężne narzędzie do organizowania i zarządzania strukturą systemu. Pozwalają na zaprezentowanie wysokiego

Continue reading
Tworzenie skutecznych diagramów pakietów UML: Poradnik krok po kroku
5 marca, 2026 [email protected]

Tworzenie skutecznych diagramów pakietów UML: Poradnik krok po kroku

Wprowadzenie UML (Język modelowania zintegrowanegoDiagramy pakietów UML są niezbędne do organizowania i zarządzania strukturą złożonych systemów. Pozwalają one na zaprezentowanie

Continue reading
Kompletny przewodnik po diagramach pakietów UML
5 marca, 2026 [email protected]

Kompletny przewodnik po diagramach pakietów UML

Wprowadzenie do diagramów pakietów UML UML (Język modelowania zintegrowanego) Diagram pakietów to diagram strukturalny, który pokazuje, jak system jest podzielony

Continue reading
Kompletny przewodnik po Visual Paradigm do modelowania procesów biznesowych
5 marca, 2026 [email protected]

Kompletny przewodnik po Visual Paradigm do modelowania procesów biznesowych

Wprowadzenie Visual Paradigm to potężne narzędzie zaprojektowane w celu ułatwienia modelowania procesów biznesowych, oferując kompleksowy zestaw funkcji, które pozwalają organizacjom

Continue reading
Kompletny poradnik: Wdrażanie UML w projektach Agile za pomocą Visual Paradigm
5 marca, 2026 [email protected]

Kompletny poradnik: Wdrażanie UML w projektach Agile za pomocą Visual Paradigm

Wprowadzenie Język modelowania jednolity (UML) to potężne narzędzie wspomagające komunikację, dokumentację i jasność projektowania w rozwoju oprogramowania Agile. Visual Paradigm

Continue reading
Co to jest UML?
5 marca, 2026 curtis

Co to jest UML?

Wprowadzenie do UML Wyobraź sobie, że jesteś częścią zespołu tworzącego złożony system oprogramowania. Jak zapewnić, że wszyscy rozumieją projekt? Pojawia

Continue reading
4 marca, 2026 [email protected]

Diagram pakietu UML jest rodzajem Język modelowania zintegrowanego (UML) diagram, który organizuje i grupuje powiązane elementy (takie jak klasy, interfejsy

Continue reading

Stronicowanie wpisów

«Previous Posts 1 … 4 5 6 7 Next Posts»

Languages

de_DEen_USes_ESfr_FRhi_INid_IDjapt_PTru_RUvizh_CNzh_TW

  • Categories

    • Agile Project Management
    • AI
    • AI Chatbot
    • AI Cloud Architecture
    • AI Powered Tools
    • Animated Explainer
    • Animation Maker
    • ArchiMate
    • ArchiMate 3.2
    • ArchiMate 3.2 Figures
    • BMC
    • BPMN
    • Brainstorming
    • Business Improvement
    • C4
    • Code Engineering
    • Content & Visual
    • Database Design
    • Enterprise Architecture
    • Flipbook Maker
    • Infographics
    • Lean
    • Modeling
    • Online Diagrams
    • online PPT Viewer
    • ORM
    • Project Management
    • Resource List
    • Scrum
    • Software Engineering
    • Strategic Planning
    • TOGAF
    • Uncategorized
    • Unified Modeling Language
    • User Story
    • Visual Paradigm
WordPress Theme: Wellington by ThemeZee.
Cleantalk Pixel
en English
ar Arabiczh-CN Chinese (Simplified)nl Dutchen Englishfr Frenchde Germanit Italianja Japaneseko Koreanpt Portugueseru Russianes Spanish