Skip to content

ArchiMetric Portuguese

EA, Dev Ops, Scrum, Agile and More

Categoria: ArchiMate

Unificação do TOGAF, ArchiMate e C4: Um Fluxo de Trabalho de Arquitetura Coerente para Empresas Modernas
Março 9, 2026 curtis

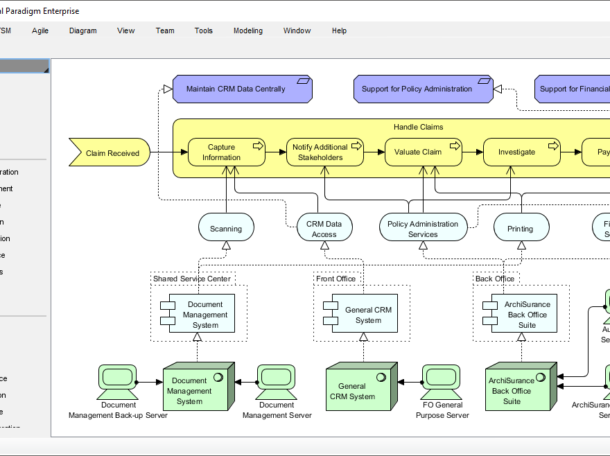
Unificação do TOGAF, ArchiMate e C4: Um Fluxo de Trabalho de Arquitetura Coerente para Empresas Modernas

No atual cenário digital em rápida evolução, a arquitetura empresarial (EA) enfrenta um desafio crítico: fechar a lacuna entre a

Continue reading
Navegando a Evolução: Um Guia Abrangente de ArchiMate 2.1 para 3.2
Março 5, 2026 [email protected]

Navegando a Evolução: Um Guia Abrangente de ArchiMate 2.1 para 3.2

Introdução No dinâmico universo da arquitetura empresarial, o linguagem de modelagem ArchiMatepassou por uma jornada transformadora da Versão 2.1 para

Continue reading
Apresentando o ArchiMate 3.2
Março 5, 2026 [email protected]

Apresentando o ArchiMate 3.2

Introdução Na paisagem intrincada da Arquitetura Empresarial, onde as preocupações se entrelaçam e evoluem, o padrão ArchiMate 3.2 surge como

Continue reading
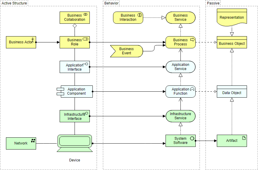
Compreendendo os Conceitos-Chave do ArchiMate: Um Guia Abrangente
Março 5, 2026 [email protected]

Compreendendo os Conceitos-Chave do ArchiMate: Um Guia Abrangente

Introdução ArchiMate, uma linguagem de modelagem de arquitetura empresarial amplamente adotada, oferece uma forma estruturada e abrangente de representar e

Continue reading
O que é a Estrutura de Linguagem no ArchiMate 3.2?
Março 5, 2026 [email protected]

O que é a Estrutura de Linguagem no ArchiMate 3.2?

Introdução A Arquitetura Empresarial atua como um framework crucial para que as organizações alinhem suas estratégias de negócios com sua

Continue reading
Explorando ArchiMate: Framework Básico vs Framework Completo
Março 5, 2026 [email protected]

Explorando ArchiMate: Framework Básico vs Framework Completo

1. Introdução ArchiMate, uma linguagem de modelagem de arquitetura empresarial amplamente utilizada, oferece uma abordagem estruturada para descrever e visualizar

Continue reading
Melhorando Modelos ArchiMate por meio do uso estratégico de cores e pistas notacionais
Março 5, 2026 [email protected]

Melhorando Modelos ArchiMate por meio do uso estratégico de cores e pistas notacionais

Introdução: ArchiMate, uma linguagem de modelagem de arquitetura empresarial amplamente adotada, fornece um rico framework para representar sistemas complexos. Dentro

Continue reading
Março 5, 2026 [email protected]

Desvendando o ArchiMate: Equilibrando Conceitos e Notação para Modelagem Efetiva de Arquitetura

Introdução No cenário em constante evolução da arquitetura empresarial, a comunicação eficaz é fundamental. A linguagem ArchiMate, um framework robusto

Continue reading
Compreensão da Abstração na Linguagem ArchiMate
Março 5, 2026 [email protected]

Compreensão da Abstração na Linguagem ArchiMate

Introdução No mundo intricado da Arquitetura Empresarial, a comunicação eficaz é fundamental. Os arquitetos precisam de uma linguagem que não

Continue reading
Compreendendo o Metamodelo ArchiMate 3.2: Um Guia para Elementos de Comportamento e Estrutura
Março 5, 2026 [email protected]

Compreendendo o Metamodelo ArchiMate 3.2: Um Guia para Elementos de Comportamento e Estrutura

Introdução O linguagem ArchiMateserve como uma ferramenta poderosa para arquitetura empresarial, permitindo que os profissionais modelam e visualizem sistemas complexos

Continue reading

Paginação dos conteúdos

1 2 3 … 5 Next Posts»

Languages

de_DEen_USes_ESfr_FRhi_INid_IDjapl_PLru_RUvizh_CNzh_TW

  • Categories

    • Agile Project Management
    • AI
    • AI Chatbot
    • AI Cloud Architecture
    • AI Powered Tools
    • Animated Explainer
    • Animation Maker
    • ArchiMate
    • ArchiMate 3.2
    • ArchiMate 3.2 Figures
    • BMC
    • BPMN
    • Brainstorming
    • Business Improvement
    • C4
    • Code Engineering
    • Content & Visual
    • Database Design
    • Enterprise Architecture
    • Flipbook Maker
    • Infographics
    • Lean
    • Modeling
    • Online Diagrams
    • online PPT Viewer
    • ORM
    • Project Management
    • Resource List
    • Scrum
    • Software Engineering
    • Strategic Planning
    • TOGAF
    • Uncategorized
    • Unified Modeling Language
    • User Story
    • Visual Paradigm
WordPress Theme: Wellington by ThemeZee.
Cleantalk Pixel
en English
ar Arabiczh-CN Chinese (Simplified)nl Dutchen Englishfr Frenchde Germanit Italianja Japaneseko Koreanpt Portugueseru Russianes Spanish