Skip to content

ArchiMetric Portuguese

EA, Dev Ops, Scrum, Agile and More

Categoria: Unified Modeling Language

Diagramas de Casos de Uso Explicados: Diretrizes, Dicas e Truques para Comunicação Clara
Março 5, 2026 [email protected]

Diagramas de Casos de Uso Explicados: Diretrizes, Dicas e Truques para Comunicação Clara

Introdução Diagramas de casos de uso são parte essencial da engenharia de software e da análise de sistemas. Eles fornecem

Continue reading
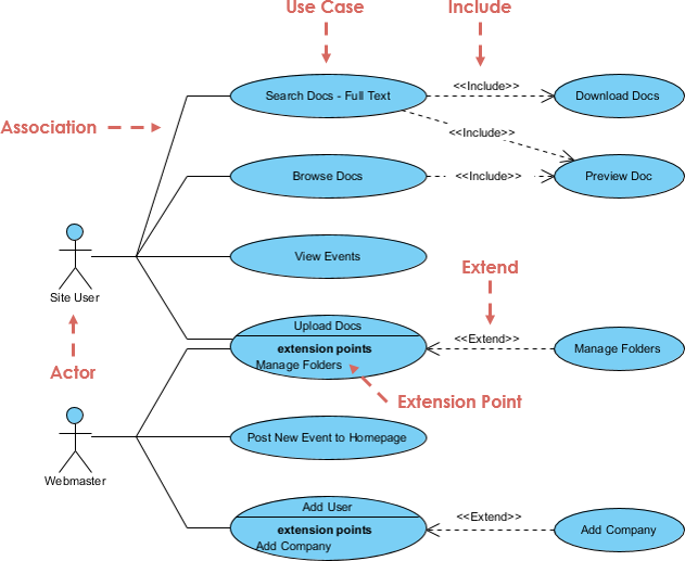
Compreendendo Diagramas de Casos de Uso: Conceitos, Exemplos e Relações
Março 5, 2026 [email protected]

Compreendendo Diagramas de Casos de Uso: Conceitos, Exemplos e Relações

Diagramas de casos de uso são uma parte fundamental do Linguagem Unificada de Modelagem (UML), fornecendo uma representação visual dos

Continue reading
Guia Completa sobre Diagramas de Classes: Entendendo e Criando Projetos Eficientes
Março 5, 2026 [email protected]

Guia Completa sobre Diagramas de Classes: Entendendo e Criando Projetos Eficientes

Introdução Diagramas de classes são uma parte fundamental da Linguagem de Modelagem Unificada (UML), fornecendo uma representação visual da estrutura

Continue reading
Guia Completa sobre Diagramas de Pacotes UML
Março 5, 2026 [email protected]

Guia Completa sobre Diagramas de Pacotes UML

Introdução Os diagramas de pacotes UML (Linguagem de Modelagem Unificada) são uma ferramenta poderosa para organizar e gerenciar a estrutura

Continue reading
Criando Diagramas de Pacotes UML Eficientes: Um Tutorial Passo a Passo
Março 5, 2026 [email protected]

Criando Diagramas de Pacotes UML Eficientes: Um Tutorial Passo a Passo

Introdução UML (Linguagem de Modelagem Unificada) diagramas de pacotes são essenciais para organizar e gerenciar a estrutura de sistemas complexos.

Continue reading
Guia Completa sobre Diagramas de Pacotes UML
Março 5, 2026 [email protected]

Guia Completa sobre Diagramas de Pacotes UML

Introdução aos Diagramas de Pacotes UML Um UML (Linguagem de Modelagem Unificada) Diagrama de Pacotes é um diagrama estrutural que

Continue reading
Guia Completo sobre o Visual Paradigm para Modelagem de Processos de Negócio
Março 5, 2026 [email protected]

Guia Completo sobre o Visual Paradigm para Modelagem de Processos de Negócio

Introdução Visual Paradigm é uma ferramenta poderosa projetada para simplificar a modelagem de processos de negócios, oferecendo um conjunto abrangente

Continue reading
Tutorial Completo: Adoção de UML para Projetos Ágeis com o Visual Paradigm
Março 5, 2026 [email protected]

Tutorial Completo: Adoção de UML para Projetos Ágeis com o Visual Paradigm

Introdução Linguagem Unificada de Modelagem (UML) é uma ferramenta poderosa para melhorar a comunicação, documentação e clareza de design no

Continue reading
O que é UML?
Março 5, 2026 curtis

O que é UML?

Introdução ao UML Imagine que você faz parte de uma equipe construindo um sistema de software complexo. Como garantir que

Continue reading
Março 4, 2026 [email protected]

Diagrama de Pacotes UML é um tipo de Linguagem Unificada de Modelagem (UML) diagrama que organiza e agrupa elementos relacionados

Continue reading

Paginação dos conteúdos

«Previous Posts 1 … 4 5 6 7 Next Posts»

Languages

de_DEen_USes_ESfr_FRhi_INid_IDjapl_PLru_RUvizh_CNzh_TW

  • Categories

    • Agile Project Management
    • AI
    • AI Chatbot
    • AI Cloud Architecture
    • AI Powered Tools
    • Animated Explainer
    • Animation Maker
    • ArchiMate
    • ArchiMate 3.2
    • ArchiMate 3.2 Figures
    • BMC
    • BPMN
    • Brainstorming
    • Business Improvement
    • C4
    • Code Engineering
    • Content & Visual
    • Database Design
    • Enterprise Architecture
    • Flipbook Maker
    • Infographics
    • Lean
    • Modeling
    • Online Diagrams
    • online PPT Viewer
    • ORM
    • Project Management
    • Resource List
    • Scrum
    • Software Engineering
    • Strategic Planning
    • TOGAF
    • Uncategorized
    • Unified Modeling Language
    • User Story
    • Visual Paradigm
WordPress Theme: Wellington by ThemeZee.
Cleantalk Pixel
en English
ar Arabiczh-CN Chinese (Simplified)nl Dutchen Englishfr Frenchde Germanit Italianja Japaneseko Koreanpt Portugueseru Russianes Spanish