Skip to content

ArchiMetric Polish

EA, Dev Ops, Scrum, Agile and More

Autor: curtis

Opanowanie schematów blokowych: kompleksowy przewodnik
5 marca, 2026 curtis

Opanowanie schematów blokowych: kompleksowy przewodnik

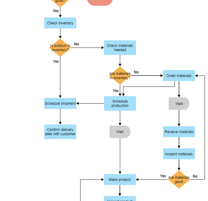
Wprowadzenie do schematów blokowych Schematy blokowe to potężne narzędzia wizualne używane do przedstawiania procesów, algorytmów i przepływów pracy. Wykorzystują one

Continue reading
Kompletny przewodnik po BPMN dla początkujących
5 marca, 2026 curtis

Kompletny przewodnik po BPMN dla początkujących

Model i notacja procesów biznesowych (BPMN) to standardowy sposób wizualizacji i dokumentowania procesów biznesowych. Zapewnia jasny i zwięzły sposób przedstawienia

Continue reading
5 marca, 2026 curtis

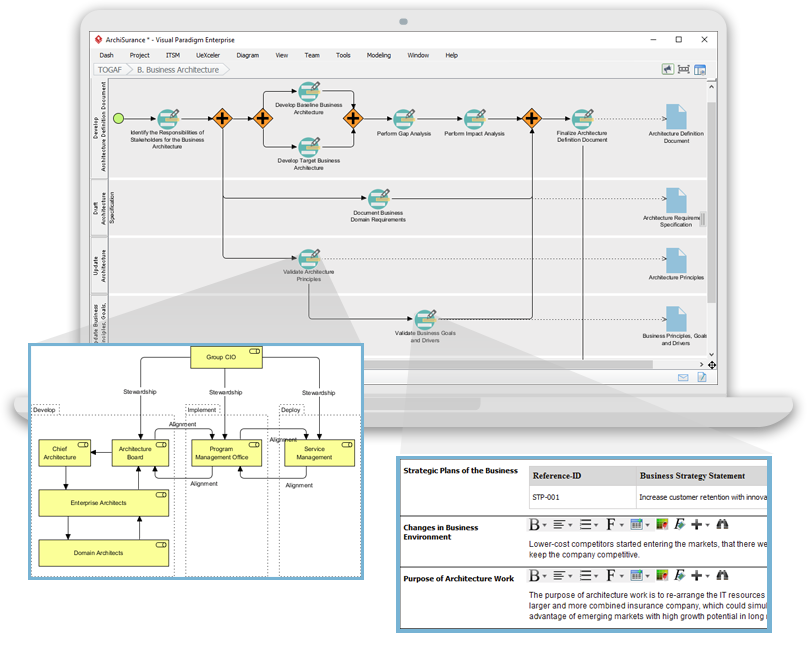
Kompleksowy przegląd TOGAF 10: Co nowego i jak tego używać

Standard TOGAF, wydanie 10, wprowadza kilka ulepszeń i nowych funkcji zaprojektowanych w celu ułatwienia wdrażania najlepszych praktyk i zwiększenia ich

Continue reading
5 marca, 2026 curtis

Kompleksowy przewodnik po TOGAF 10: Poprawa użyteczności poprzez modułowość

Wprowadzenie TOGAF 10, najnowsza wersja Architektury Framework The Open Group, wprowadza strukturę modułową, która znacznie poprawia użyteczność frameworku. Ten podejście

Continue reading
5 marca, 2026 curtis

Kompleksowa analiza funkcji AI TTS AniFuzion

AniFuzion, składnik Visual Paradigm Online, to narzędzie do animacji online, które zyskało uwagę dzięki funkcji AI Text-to-Speech (TTS), szczególnie ze

Continue reading
Kompletny przewodnik po korzystaniu z przeglądarki PowerPoint Online Visual Paradigm
5 marca, 2026 curtis

Kompletny przewodnik po korzystaniu z przeglądarki PowerPoint Online Visual Paradigm

Visual Paradigm Online oferuje zaawansowaną przeglądarkę PowerPoint Online, która pozwala użytkownikom przesyłać, przeglądać i udostępniać prezentacje PowerPoint online, zachowując wszystkie

Continue reading
ArchiMate i TOGAF ADM: Samodzielne vs. zintegrowane wykorzystanie w architekturze przedsiębiorstwa
5 marca, 2026 curtis

ArchiMate i TOGAF ADM: Samodzielne vs. zintegrowane wykorzystanie w architekturze przedsiębiorstwa

Wprowadzenie Architektura przedsiębiorstwa (EA) to krytyczna dziedzina pomagająca organizacjom dopasować swoje strategie biznesowe do infrastruktury IT. Dwa znane frameworki w

Continue reading
Kompleksowy przewodnik: Integracja ArchiMate z TOGAF ADM
5 marca, 2026 curtis

Kompleksowy przewodnik: Integracja ArchiMate z TOGAF ADM

Wprowadzenie Architektura przedsiębiorstwa (EA) to kluczowa dziedzina, która pomaga organizacjom dopasować swoje strategie biznesowe do infrastruktury IT. W tej dziedzinie

Continue reading
5 marca, 2026 curtis

Kompleksowy przewodnik: Jak ArchiMate poprawia fazy TOGAF ADM

Wprowadzenie Architektura przedsiębiorstwa (EA) to kluczowa dziedzina, która pomaga organizacjom dopasować swoje strategie biznesowe do infrastruktury IT. W tej dziedzinie

Continue reading
5 marca, 2026 curtis

Kompleksowy przewodnik: Wizualizacja wpływu zmian na poszczególne fazy ADM TOGAF za pomocą ArchiMate

Wprowadzenie Architektura przedsiębiorstwa (EA) to kluczowa dziedzina pomagająca organizacjom dopasować swoje strategie biznesowe do infrastruktury IT. W tej dziedzinie dwoma

Continue reading

Stronicowanie wpisów

«Previous Posts 1 2 3 4 5 6 Next Posts»

Languages

de_DEen_USes_ESfr_FRhi_INid_IDjapt_PTru_RUvizh_CNzh_TW

  • Categories

    • Agile Project Management
    • AI
    • AI Chatbot
    • AI Cloud Architecture
    • AI Powered Tools
    • Animated Explainer
    • Animation Maker
    • ArchiMate
    • ArchiMate 3.2
    • ArchiMate 3.2 Figures
    • BMC
    • BPMN
    • Brainstorming
    • Business Improvement
    • C4
    • Code Engineering
    • Content & Visual
    • Database Design
    • Enterprise Architecture
    • Flipbook Maker
    • Infographics
    • Lean
    • Modeling
    • Online Diagrams
    • online PPT Viewer
    • ORM
    • Project Management
    • Resource List
    • Scrum
    • Software Engineering
    • Strategic Planning
    • TOGAF
    • Uncategorized
    • Unified Modeling Language
    • User Story
    • Visual Paradigm
WordPress Theme: Wellington by ThemeZee.
Cleantalk Pixel
en English
ar Arabiczh-CN Chinese (Simplified)nl Dutchen Englishfr Frenchde Germanit Italianja Japaneseko Koreanpt Portugueseru Russianes Spanish