Uwaga: Choć narzędzia wspomagane AI, takie jak generator diagramów klas z pomocą AI Visual Paradigm, znacznie przyspieszają procesy projektowania, czasem mogą
Continue reading
EA, Dev Ops, Scrum, Agile and More
Uwaga: Choć narzędzia wspomagane AI, takie jak generator diagramów klas z pomocą AI Visual Paradigm, znacznie przyspieszają procesy projektowania, czasem mogą
Continue reading
Diagramy maszyn stanów UML (Unified Modeling Language) to istotne narzędzia do modelowania zachowania dynamicznego poszczególnych obiektów w systemie. Pozwalają na
Continue readingVisual Ekosystem AI Paradigmreprezentuje zmianę podejścia do tworzenia, doskonalenia i dokumentowania złożonych systemów przez architektów oprogramowania, analityków biznesowych i programistów. Poprzezzintegrowanie
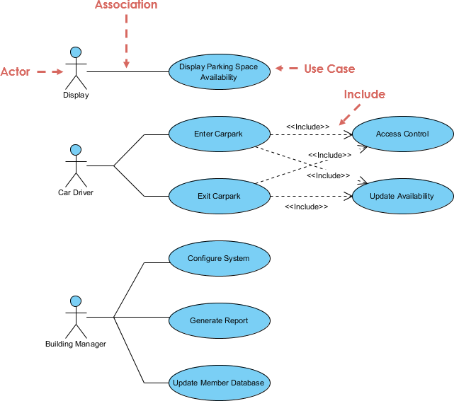
Continue readingEkoystem AI Visual Paradigm rewolucjonizuje modelowanie przypadków użycia, przekształcając je z czasochłonnego zadania ręcznego rysowania w efektywny, automatyczny proces oparty
Continue readingEkoystem AI Visual Paradigm rewolucjonizuje modelowanie przypadków użycia, przekształcając je z czasochłonnego zadania ręcznego rysowania w efektywny, automatyczny proces oparty
Continue reading
Diagramy klas są podstawą projektowania obiektowego, oferując jasny obraz struktury systemu za pomocą klas, atrybutów, metod i relacji. Tradycyjnie tworzenie
Continue readingVisual Paradigm 18.0 oznacza istotny punkt zwrotny w modelowaniu architektury przedsiębiorstwa dzięki pierwszej kompletnie obsługiwanej specyfikacji ArchiMate 4. Ta wersja
Continue reading
Visual Paradigm’s Scrum Process Canvas to potężna, oparta na przeglądarce, jednostronicowa platforma Agile przeznaczona do wizualizacji, zarządzania i automatyzacji całego cyklu Scrum.
Continue reading
TOGAF® is an Open Group standard, a proven enterprise architecture methodology and framework used by leading organizations around the world to improve business efficiency. It is an enterprise architecture standard that ensures consistent standards, methodologies and communication among enterprise architecture professionals so that we can do enterprise architecture work in a better way
Continue reading
A use case is a list of actions or event steps that typically define the interaction between an actor (called an actor in Unified Modeling Language (UML)) and a system to achieve a goal. Actors can be people or other external systems. In systems engineering, use cases are used at a higher level than in software engineering and usually represent task or stakeholder goals.
Continue reading