One of the most difficult problems in software development is capturing exactly what you want to build. Inaccurate requirements can eventually lead to significant project delays, rework, or even abandonment. Effective application of use case techniques can help your team capture requirements from the user’s perspective, which can be easily understood by both the end user and your team. Use case-driven development supports subsequent development activities such as analysis, design, and testing.
Continue reading
Tworzenie diagramu przypadków użycia za pomocą Visual Paradigm
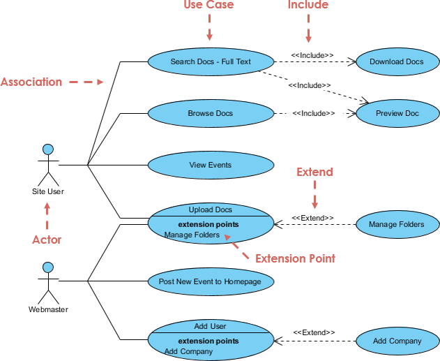
A use case diagram is a UML diagram that enables you to model system functions (i.e., goals) and the actors that interact with those functions. You can draw use case diagrams in Visual Paradigm or use the Event Flow Editor to document use case usage scenarios. On this page, you will see how to draw use case diagrams with UML tools.
Continue reading
Tworzenie procedury testowania w przepływie zdarzeń przypadku użycia
In the area of software testing, “use case” and “test case” are the most critical and closely interrelated terms, but they are quite different. A use case tells us how a system will behave or perform a given task under given conditions. A test case contains the actual test data, the instruction set of the system, and the expected results of the interaction with the system.
Continue reading
Zalety przypadków użycia
Use case diagrams help stakeholders to understand the nature and scope of the business area or the system under development, thus, use case modeling is generally regarded as an excellent technique for capturing the functional requirements of a system. They can be served as the basis for the estimating, scheduling, and validating effort.
Continue reading
Co to jest diagram aktywności
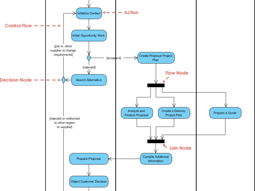
Activity Diagrams describe how activities are coordinated to provide a service which can be at different levels of abstraction. Typically, an event needs to be achieved by some operation, particularly where the operation is intended to achieve a number of different things that require coordination, or how the events in a single use case relate to one another, in particular, use cases where activities may overlap and require coordination. It is also suitable for modeling how a collection of use cases coordinate to create a workflow for an organization.
Continue reading
Co to jest diagram wdrożenia
A deployment diagram is a diagram that shows the configuration of run time processing nodes and the components (hardware, software & middleware on hardware) that live on them that is used to model the static deployment view of a system (topology of the hardware).
Continue reading
Co to jest diagram sekwencji
A sequence diagram is an interaction diagram that emphasizes the time-ordering of messages. It depicts the objects and classes involved in the scenario and the sequence of messages exchanged between the objects needed to carry out the functionality of the scenario. Typically, you’ll use one sequence diagram to specify a use case’s main flow, and variations of that diagram to specify a use case’s exceptional flows.
Continue reading
Co to jest przypadki użycia? z przykładami i darmowym narzędziem
A use case is a tool for identifying the business goals of a system. The identification of use cases helps define system scope, ensuring that the requirements to be found will all be aligned with the business values, needs and strategy.
Continue readingCo to jest Wireframe
Klienci muszą zrozumieć, jak będzie działać zaproponowana funkcja. Jednak po prostu opisywanie jej ustnie lub tekstowo, by zbudować funkcję docelową,
Continue readingCo to jest tablica zadań sprintu
Sprint to ważny pojęcie w Scrumie (procesie rozwoju agilnego). Sprint to określony okres czasu, w którym muszą zostać ukończone i
Continue reading