Skip to content

ArchiMetric French

EA, Dev Ops, Scrum, Agile and More

Catégorie : Unified Modeling Language

mars 5, 2026 [email protected]

Guide complet : ArchiMate vs. BPMN vs. UML

Introduction ArchiMate, BPMN (modèle et notation des processus métier) et UML (langage de modélisation unifié) sont trois langages de modélisation

Continue reading
mars 5, 2026 [email protected]

Revue complète : UML vs. BPMN

Introduction UML (langage de modélisation unifié) et BPMN (modélisation des processus métier et notation) sont deux langages de modélisation largement

Continue reading
mars 5, 2026 [email protected]

La meilleure façon d’apprendre le UML pour les débutants

Le langage de modélisation unifié (UML) est un outil puissant pour visualiser et concevoir des systèmes logiciels. Pour les débutants,

Continue reading
L’importance des diagrammes de classes dans le développement logiciel
mars 5, 2026 [email protected]

L’importance des diagrammes de classes dans le développement logiciel

Les diagrammes de classes sont l’un des types de diagrammes les plus fondamentaux et les plus couramment utilisés dans le

Continue reading
mars 5, 2026 [email protected]

Des exigences aux interactions : utilisation des diagrammes de cas d’utilisation, de classes et de séquences

Introduction Le langage de modélisation unifié (UML) est un outil puissant pour visualiser et concevoir des systèmes logiciels. Parmi les

Continue reading
mars 5, 2026 [email protected]

Guide complet sur les diagrammes UML : des cas d’utilisation aux structures de classes

Le langage de modélisation unifié (UML) est un outil puissant pour visualiser et concevoir des systèmes logiciels. Ce guide explique

Continue reading
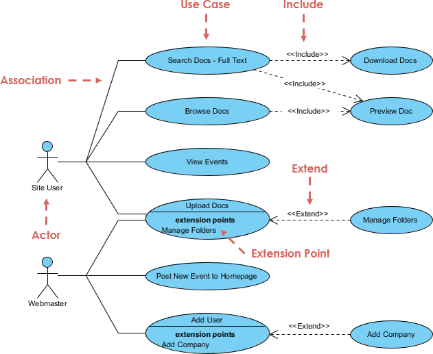
Guide complet pour créer des diagrammes de cas d’utilisation avec Visual Paradigm
mars 5, 2026 [email protected]

Guide complet pour créer des diagrammes de cas d’utilisation avec Visual Paradigm

Créer un diagramme de cas d’utilisation est une étape cruciale dans le développement logiciel et l’analyse des systèmes. Les diagrammes

Continue reading
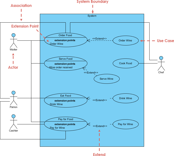
Comprendre les diagrammes de cas d’utilisation : un guide complet
mars 5, 2026 [email protected]

Comprendre les diagrammes de cas d’utilisation : un guide complet

Introduction Les cas d’utilisation sont un concept fondamental en génie logiciel et en analyse de systèmes. Ils aident à capturer

Continue reading
Diagrammes de cas d’utilisation expliqués : lignes directrices, conseils et astuces pour une communication claire
mars 5, 2026 [email protected]

Diagrammes de cas d’utilisation expliqués : lignes directrices, conseils et astuces pour une communication claire

Introduction Les diagrammes de cas d’utilisation constituent une partie essentielle de l’ingénierie logicielle et de l’analyse des systèmes. Ils offrent

Continue reading
Comprendre les diagrammes de cas d’utilisation : concepts, exemples et relations
mars 5, 2026 [email protected]

Comprendre les diagrammes de cas d’utilisation : concepts, exemples et relations

Les diagrammes de cas d’utilisation constituent une partie fondamentale du Langage de modélisation unifié (UML), offrant une représentation visuelle des

Continue reading

Pagination des publications

«Previous Posts 1 … 3 4 5 6 7 Next Posts»

Languages

de_DEen_USes_EShi_INid_IDjapl_PLpt_PTru_RUvizh_CNzh_TW

  • Categories

    • Agile Project Management
    • AI
    • AI Chatbot
    • AI Cloud Architecture
    • AI Powered Tools
    • Animated Explainer
    • Animation Maker
    • ArchiMate
    • ArchiMate 3.2
    • ArchiMate 3.2 Figures
    • BMC
    • BPMN
    • Brainstorming
    • C4
    • Code Engineering
    • Content & Visual
    • Database Design
    • Enterprise Architecture
    • Flipbook Maker
    • Infographics
    • Lean
    • Modeling
    • Online Diagrams
    • online PPT Viewer
    • OpenDocs
    • ORM
    • Project Management
    • Resource List
    • Scrum
    • Software Engineering
    • Strategic Planning
    • TOGAF
    • Uncategorized
    • Unified Modeling Language
    • User Story
    • Visual Paradigm
    • VSM
WordPress Theme: Wellington by ThemeZee.
Cleantalk Pixel
en English
ar Arabiczh-CN Chinese (Simplified)nl Dutchen Englishfr Frenchde Germanit Italianja Japaneseko Koreanpt Portugueseru Russianes Spanish