परिचय ArchiMate, BPMN (व्यवसाय प्रक्रिया मॉडलिंग और नोटेशन), और UML (एकीकृत मॉडलिंग भाषा) क्रमशः एंटरप्राइज आर्किटेक्चर, व्यवसाय प्रक्रिया प्रबंधन और
Continue readingश्रेणी: Unified Modeling Language
व्यापक समीक्षा: UML बनाम BPMN
परिचय UML (एकीकृत मॉडलिंग भाषा) और BPMN (व्यवसाय प्रक्रिया मॉडलिंग और नोटेशन) दो व्यापक रूप से उपयोग की जाने वाली
Continue readingशुरुआती लोगों के लिए UML सीखने का सबसे बुद्धिमान तरीका
यूनिफाइड मॉडलिंग भाषा (UML) सॉफ्टवेयर प्रणालियों के दृश्यीकरण और डिजाइन के लिए एक शक्तिशाली उपकरण है। शुरुआती लोगों के लिए
Continue reading
सॉफ्टवेयर विकास में क्लास डायग्राम्स का महत्व
क्लास डायग्राम्स यूनिफाइड मॉडलिंग भाषा (UML) में सबसे मौलिक और व्यापक रूप से उपयोग किए जाने वाले डायग्राम्स में से
Continue readingआवश्यकताओं से अंतरक्रियाओं तक: उपयोग केस, क्लास और अनुक्रम आरेखों का उपयोग करना
परिचय एकीकृत मॉडलिंग भाषा (UML) सॉफ्टवेयर प्रणालियों के दृश्यीकरण और डिजाइन के लिए एक शक्तिशाली उपकरण है। विभिन्न UML आरेखों
Continue readingUML आरेखों का व्यापक गाइड: उपयोग केस से क्लास संरचना तक
एकीकृत मॉडलिंग भाषा (UML) सॉफ्टवेयर प्रणालियों के दृश्यात्मक रूप से चित्रण और डिजाइन के लिए एक शक्तिशाली उपकरण है। यह
Continue reading
Visual Paradigm के साथ उपयोग केस आरेख बनाने का व्यापक गाइड
उपयोग केस आरेख बनाना सॉफ्टवेयर विकास और सिस्टम विश्लेषण में एक महत्वपूर्ण चरण है। उपयोग केस आरेख सिस्टम की कार्यात्मक
Continue reading
उपयोग केस आरेखों को समझना: एक व्यापक मार्गदर्शिका
परिचय उपयोग केस सॉफ्टवेयर इंजीनियरिंग और सिस्टम विश्लेषण में एक मूलभूत अवधारणा हैं। वे उपयोगकर्ताओं के दृष्टिकोण से एक सिस्टम
Continue reading
उपयोग केस आरेखों की व्याख्या: स्पष्ट संचार के लिए दिशानिर्देश, टिप्स और ट्रिक्स
परिचय उपयोग केस आरेख उपयोग केस आरेख सॉफ्टवेयर इंजीनियरिंग और सिस्टम विश्लेषण का एक महत्वपूर्ण हिस्सा हैं। ये उपयोगकर्ताओं के
Continue reading
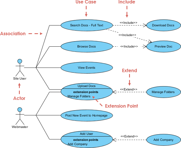
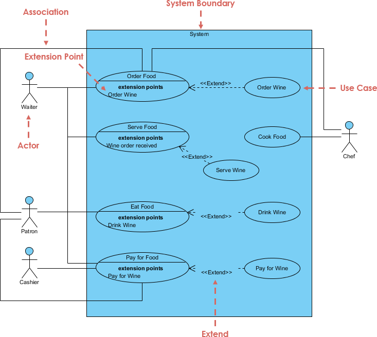
उपयोग केस आरेखों को समझना: अवधारणाएँ, उदाहरण और संबंध
उपयोग केस आरेख एक मूलभूत हिस्सा हैं एकीकृत मॉडलिंग भाषा (UML), जो उपयोगकर्ता के दृष्टिकोण से एक प्रणाली की कार्यात्मक
Continue reading