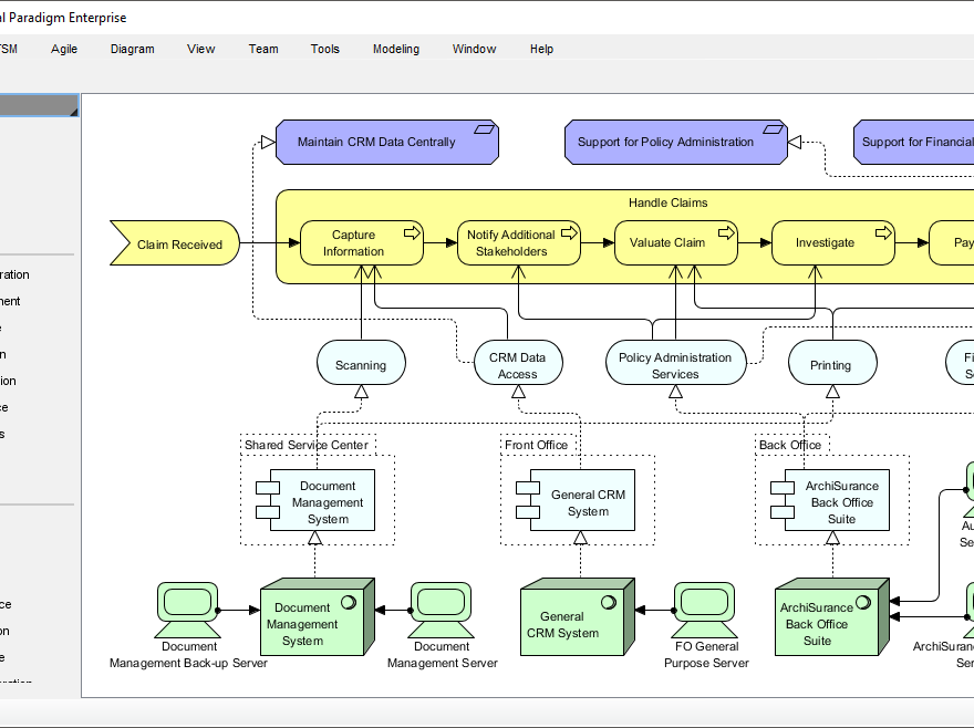
Discover how AI accelerates TOGAF ADM with Visual Paradigm’s guided workflow, enhancing efficiency and accuracy in enterprise architecture projects.
Continue reading
EA, Dev Ops, Scrum, Agile and More
Discover how AI accelerates TOGAF ADM with Visual Paradigm’s guided workflow, enhancing efficiency and accuracy in enterprise architecture projects.
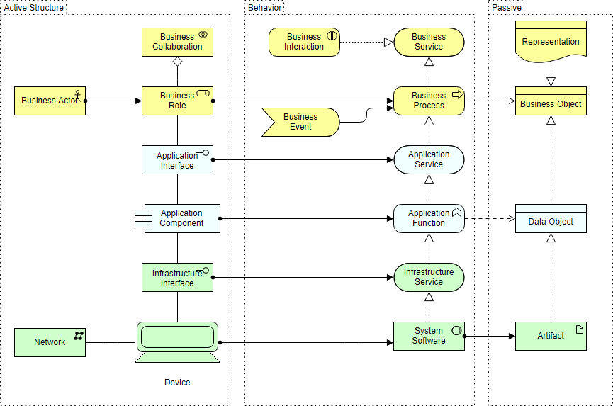
Continue readingविजुअल पैराडाइग्म 18.0 अर्चीमेट 4 विनिर्माण के लिए पहली बार पूर्ण समर्थन के साथ एंटरप्राइज आर्किटेक्चर मॉडलिंग में एक महत्वपूर्ण
Continue reading
परिचय एंटरप्राइज आर्किटेक्चर के गतिशील क्षेत्र में, वहArchiMate मॉडलिंग भाषावर्जन 2.1 से नवीनतम संस्करण, वर्जन 3.2 तक एक रूपांतरण यात्रा
Continue reading
परिचय संगठनात्मक वातावरण के जटिल भूगोल में, जहाँ चिंताएँ एक दूसरे से जुड़ी होती हैं और विकसित होती हैं, ArchiMate
Continue reading
परिचय ArchiMate, एक व्यापक रूप से अपनाए गए एंटरप्राइज आर्किटेक्चर मॉडलिंग भाषा, जटिल प्रणालियों के प्रतिनिधित्व और विश्लेषण के लिए
Continue reading
परिचय एंटरप्राइज आर्किटेक्चर संगठनों के लिए अपनी व्यापार रणनीति को उनके आईटी इंफ्रास्ट्रक्चर के साथ जोड़ने के लिए एक महत्वपूर्ण
Continue reading
1. परिचय अर्चिमेट, एक व्यापक रूप से उपयोग किए जाने वाली एंटरप्राइज आर्किटेक्चर मॉडलिंग भाषा, संगठन की आर्किटेक्चर के विभिन्न
Continue reading
परिचय: ArchiMate, एक व्यापक रूप से अपनाए गए एंटरप्राइज आर्किटेक्चर मॉडलिंग भाषा, जटिल प्रणालियों के प्रतिनिधित्व के लिए एक समृद्ध
Continue readingपरिचय संगठनात्मक संरचना के निरंतर बदलते माहौल में, प्रभावी संचार अत्यंत महत्वपूर्ण है। ArchiMate भाषा, संरचना के मॉडलिंग और दृश्यीकरण
Continue reading
परिचय एंटरप्राइज आर्किटेक्चर की जटिल दुनिया में, प्रभावी संचार महत्वपूर्ण है। आर्किटेक्ट्स को एक ऐसी भाषा की आवश्यकता होती है
Continue reading