O ecossistema de IA do Visual Paradigm revoluciona a modelagem de casos de uso, transformando-a de uma tarefa manual trabalhosa
Continue readingGuia Completo sobre Modelagem de Casos de Uso com o Ecossistema de IA do Visual Paradigm
O ecossistema de IA do Visual Paradigmrevoluciona a modelagem de casos de uso, transformando-a de uma tarefa manual trabalhosa em
Continue reading
Como usar IA para criar e aprimorar diagramas de classes | Chatbot de IA do Visual Paradigm
Diagramas de classes são fundamentais no design orientado a objetos, oferecendo uma visão clara da estrutura de um sistema por
Continue readingMaximizando a Arquitetura Empresarial: Um Guia Completo sobre o Suporte do Visual Paradigm 18.0 para ArchiMate 4
Visual Paradigm 18.0 marca um marco significativo na modelagem de arquitetura empresarial com seu primeiro suporte completo para a especificação
Continue reading
Guia Completo sobre o Canvas do Processo Scrum do Visual Paradigm
Visual Paradigm’s Canvas do Processo Scrum é uma poderosa plataforma ágil baseada em navegador, de uma única página, projetada para visualizar, gerenciar
Continue reading
O que é o TOGAF?
TOGAF® is an Open Group standard, a proven enterprise architecture methodology and framework used by leading organizations around the world to improve business efficiency. It is an enterprise architecture standard that ensures consistent standards, methodologies and communication among enterprise architecture professionals so that we can do enterprise architecture work in a better way
Continue reading
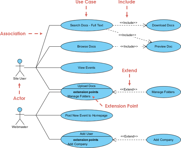
10 Dicas para Criar Diagramas de Caso de Uso Profissionais
A use case is a list of actions or event steps that typically define the interaction between an actor (called an actor in Unified Modeling Language (UML)) and a system to achieve a goal. Actors can be people or other external systems. In systems engineering, use cases are used at a higher level than in software engineering and usually represent task or stakeholder goals.
Continue readingComo escrever casos de uso eficazes
One of the most difficult problems in software development is capturing exactly what you want to build. Inaccurate requirements can eventually lead to significant project delays, rework, or even abandonment. Effective application of use case techniques can help your team capture requirements from the user’s perspective, which can be easily understood by both the end user and your team. Use case-driven development supports subsequent development activities such as analysis, design, and testing.
Continue reading
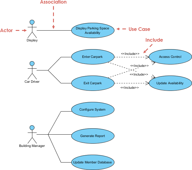
Criando um diagrama de caso de uso usando o Visual Paradigm
A use case diagram is a UML diagram that enables you to model system functions (i.e., goals) and the actors that interact with those functions. You can draw use case diagrams in Visual Paradigm or use the Event Flow Editor to document use case usage scenarios. On this page, you will see how to draw use case diagrams with UML tools.
Continue reading
Escrita do Procedimento de Teste no Fluxo de Eventos do Caso de Uso
In the area of software testing, “use case” and “test case” are the most critical and closely interrelated terms, but they are quite different. A use case tells us how a system will behave or perform a given task under given conditions. A test case contains the actual test data, the instruction set of the system, and the expected results of the interaction with the system.
Continue reading