Skip to content

ArchiMetric Vietnamese

EA, Dev Ops, Scrum, Agile and More

Tác giả: curtis

Tháng 3 5, 2026 curtis

Hướng dẫn chuyên nghiệp: Thành thạo BPMN với Visual Paradigm – Từ ý tưởng đến triển khai

1. Giới thiệu: Tại sao lại là BPMN + Visual Paradigm? Trong môi trường kinh doanh ngày nay với tốc

Continue reading
Tháng 3 5, 2026 curtis

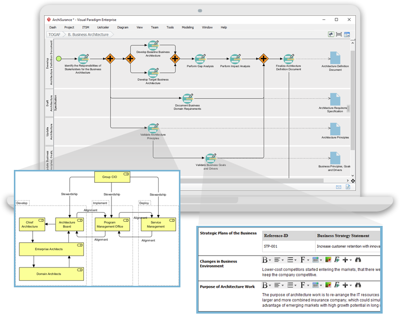
TOGAF 10 và ArchiMate Next: Một bước tiến phối hợp cho Kiến trúc Doanh nghiệp Hiện đại (Triển vọng năm 2026)

Giới thiệu: Sự hội tụ giữa Phương pháp và Mô hình Trong bối cảnh không ngừng thay đổi của kiến

Continue reading
Thành thạo sơ đồ dòng chảy: Hướng dẫn toàn diện
Tháng 3 5, 2026 curtis

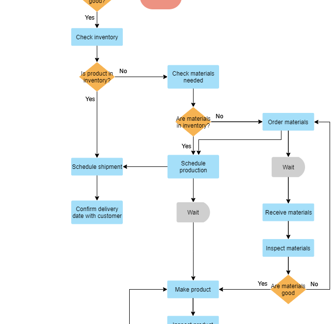
Thành thạo sơ đồ dòng chảy: Hướng dẫn toàn diện

Giới thiệu về sơ đồ dòng chảy Sơ đồ dòng chảy là những công cụ trực quan mạnh mẽ được

Continue reading
Hướng dẫn toàn diện về BPMN cho người mới bắt đầu
Tháng 3 5, 2026 curtis

Hướng dẫn toàn diện về BPMN cho người mới bắt đầu

Mô hình và ký hiệu quy trình kinh doanh (BPMN) là một phương pháp chuẩn hóa để trực quan hóa

Continue reading
Tháng 3 5, 2026 curtis

Tổng quan toàn diện về TOGAF 10: Những điều mới và cách tận dụng chúng

Tiêu chuẩn TOGAF, bản thứ 10, giới thiệu nhiều cải tiến và tính năng mới nhằm giúp việc áp dụng

Continue reading
Tháng 3 5, 2026 curtis

Hướng dẫn toàn diện về TOGAF 10: Nâng cao tính dễ sử dụng thông qua tính module

Giới thiệu TOGAF 10, phiên bản mới nhất của Khung Kiến trúc của Tổ chức Mở, giới thiệu một cấu

Continue reading
Tháng 3 5, 2026 curtis

Phân tích toàn diện về tính năng AI TTS của AniFuzion

AniFuzion, một thành phần của Visual Paradigm Online, là một công cụ hoạt hình trực tuyến đã thu hút sự

Continue reading
Hướng dẫn toàn diện về cách sử dụng Trình xem PowerPoint Trực tuyến Visual Paradigm
Tháng 3 5, 2026 curtis

Hướng dẫn toàn diện về cách sử dụng Trình xem PowerPoint Trực tuyến Visual Paradigm

Visual Paradigm Online cung cấp một trình xem PowerPoint trực tuyến mạnh mẽ cho phép người dùng tải lên, xem

Continue reading
ArchiMate và TOGAF ADM: Sử dụng độc lập so với tích hợp trong Kiến trúc Doanh nghiệp
Tháng 3 5, 2026 curtis

ArchiMate và TOGAF ADM: Sử dụng độc lập so với tích hợp trong Kiến trúc Doanh nghiệp

Giới thiệu Kiến trúc doanh nghiệp (EA) là một lĩnh vực then chốt giúp các tổ chức đồng bộ hóa

Continue reading
Hướng dẫn toàn diện: Tích hợp ArchiMate với TOGAF ADM
Tháng 3 5, 2026 curtis

Hướng dẫn toàn diện: Tích hợp ArchiMate với TOGAF ADM

Giới thiệu Kiến trúc doanh nghiệp (EA) là một lĩnh vực quan trọng giúp các tổ chức đồng bộ hóa

Continue reading

Phân trang bài viết

«Previous Posts 1 2 3 4 5 6 Next Posts»

Languages

de_DEen_USes_ESfr_FRhi_INid_IDjapl_PLpt_PTru_RUzh_CNzh_TW

  • Categories

    • Agile Project Management
    • AI
    • AI Chatbot
    • AI Cloud Architecture
    • AI Powered Tools
    • Animated Explainer
    • Animation Maker
    • ArchiMate
    • ArchiMate 3.2
    • ArchiMate 3.2 Figures
    • BMC
    • BPMN
    • Brainstorming
    • Business Improvement
    • C4
    • Code Engineering
    • Content & Visual
    • Database Design
    • Enterprise Architecture
    • Flipbook Maker
    • Infographics
    • Lean
    • Modeling
    • Online Diagrams
    • online PPT Viewer
    • ORM
    • Project Management
    • Resource List
    • Scrum
    • Software Engineering
    • Strategic Planning
    • TOGAF
    • Uncategorized
    • Unified Modeling Language
    • User Story
    • Visual Paradigm
WordPress Theme: Wellington by ThemeZee.
Cleantalk Pixel
en English
ar Arabiczh-CN Chinese (Simplified)nl Dutchen Englishfr Frenchde Germanit Italianja Japaneseko Koreanpt Portugueseru Russianes Spanish