Skip to content

ArchiMetric Vietnamese

EA, Dev Ops, Scrum, Agile and More

Danh mục: ArchiMate

Liên kết TOGAF, ArchiMate và C4: Một quy trình kiến trúc thống nhất cho các doanh nghiệp hiện đại
Tháng 3 9, 2026 curtis

Liên kết TOGAF, ArchiMate và C4: Một quy trình kiến trúc thống nhất cho các doanh nghiệp hiện đại

Trong bối cảnh kỹ thuật số thay đổi nhanh chóng ngày nay, kiến trúc doanh nghiệp (EA) đối mặt với

Continue reading
Tháng 3 9, 2026 curtis

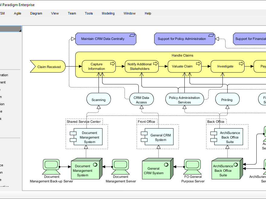
Tối đa hóa Kiến trúc Doanh nghiệp: Hướng dẫn toàn diện về Hỗ trợ ArchiMate 4 trong Visual Paradigm 18.0

Visual Paradigm 18.0 đánh dấu một mốc quan trọng trong mô hình hóa kiến trúc doanh nghiệp với việc hỗ

Continue reading
Điều hướng quá trình phát triển: Hướng dẫn toàn diện về ArchiMate 2.1 đến 3.2
Tháng 3 5, 2026 [email protected]

Điều hướng quá trình phát triển: Hướng dẫn toàn diện về ArchiMate 2.1 đến 3.2

Giới thiệu Trong lĩnh vực động của kiến trúc doanh nghiệp, Ngôn ngữ mô hình ArchiMateđã trải qua hành trình

Continue reading
Giới thiệu ArchiMate 3.2
Tháng 3 5, 2026 [email protected]

Giới thiệu ArchiMate 3.2

Giới thiệu Trong bức tranh phức tạp của Kiến trúc Doanh nghiệp, nơi các mối quan tâm đan xen và

Continue reading
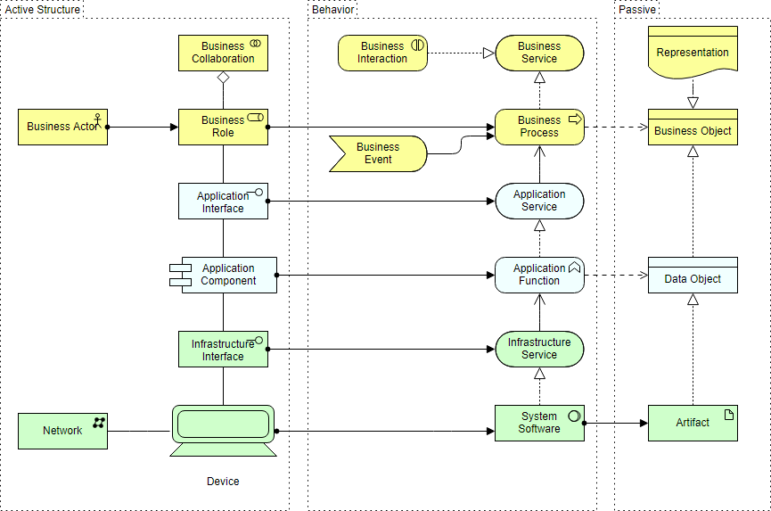
Hiểu về các Khái niệm Chính của ArchiMate: Một Hướng dẫn Toàn diện
Tháng 3 5, 2026 [email protected]

Hiểu về các Khái niệm Chính của ArchiMate: Một Hướng dẫn Toàn diện

Giới thiệu ArchiMate, một ngôn ngữ mô hình hóa kiến trúc doanh nghiệp được áp dụng rộng rãi, cung cấp

Continue reading
Cấu trúc Ngôn ngữ trong ArchiMate 3.2 là gì?
Tháng 3 5, 2026 [email protected]

Cấu trúc Ngôn ngữ trong ArchiMate 3.2 là gì?

Giới thiệu Kiến trúc doanh nghiệp đóng vai trò là một khung nền tảng quan trọng giúp các tổ chức

Continue reading
Khám phá ArchiMate: Khung nền tảng so với Khung đầy đủ
Tháng 3 5, 2026 [email protected]

Khám phá ArchiMate: Khung nền tảng so với Khung đầy đủ

1. Giới thiệu ArchiMate, một ngôn ngữ mô hình hóa kiến trúc doanh nghiệp được sử dụng rộng rãi, cung

Continue reading
Nâng cao các mô hình ArchiMate thông qua việc sử dụng có chiến lược về màu sắc và các dấu hiệu ký hiệu
Tháng 3 5, 2026 [email protected]

Nâng cao các mô hình ArchiMate thông qua việc sử dụng có chiến lược về màu sắc và các dấu hiệu ký hiệu

Giới thiệu: ArchiMate, một ngôn ngữ mô hình hóa kiến trúc doanh nghiệp được áp dụng rộng rãi, cung cấp

Continue reading
Tháng 3 5, 2026 [email protected]

Bật mí ArchiMate: Cân bằng giữa các khái niệm và ký hiệu để mô hình hóa kiến trúc hiệu quả

Giới thiệu Trong bối cảnh kiến trúc doanh nghiệp không ngừng thay đổi, việc giao tiếp hiệu quả là điều

Continue reading
Hiểu về trừu tượng trong ngôn ngữ ArchiMate
Tháng 3 5, 2026 [email protected]

Hiểu về trừu tượng trong ngôn ngữ ArchiMate

Giới thiệu Trong thế giới phức tạp của Kiến trúc Doanh nghiệp, giao tiếp hiệu quả là điều quan trọng

Continue reading

Phân trang bài viết

1 2 3 … 5 Next Posts»

Languages

de_DEen_USes_ESfr_FRhi_INid_IDjapl_PLpt_PTru_RUzh_CNzh_TW

  • Categories

    • Agile Project Management
    • AI
    • AI Chatbot
    • AI Cloud Architecture
    • AI Powered Tools
    • Animated Explainer
    • Animation Maker
    • ArchiMate
    • ArchiMate 3.2
    • ArchiMate 3.2 Figures
    • BMC
    • BPMN
    • Brainstorming
    • Business Improvement
    • C4
    • Code Engineering
    • Content & Visual
    • Database Design
    • Enterprise Architecture
    • Flipbook Maker
    • Infographics
    • Lean
    • Modeling
    • Online Diagrams
    • online PPT Viewer
    • ORM
    • Project Management
    • Resource List
    • Scrum
    • Software Engineering
    • Strategic Planning
    • TOGAF
    • Uncategorized
    • Unified Modeling Language
    • User Story
    • Visual Paradigm
WordPress Theme: Wellington by ThemeZee.
Cleantalk Pixel
en English
ar Arabiczh-CN Chinese (Simplified)nl Dutchen Englishfr Frenchde Germanit Italianja Japaneseko Koreanpt Portugueseru Russianes Spanish