Skip to content

ArchiMetric Simplified Chinese

EA, Dev Ops, Scrum, Agile and More

分类: ArchiMate

9 3 月, 2026 curtis

最大化企业架构:Visual Paradigm 18.0 对 ArchiMate 4 支持的全面指南

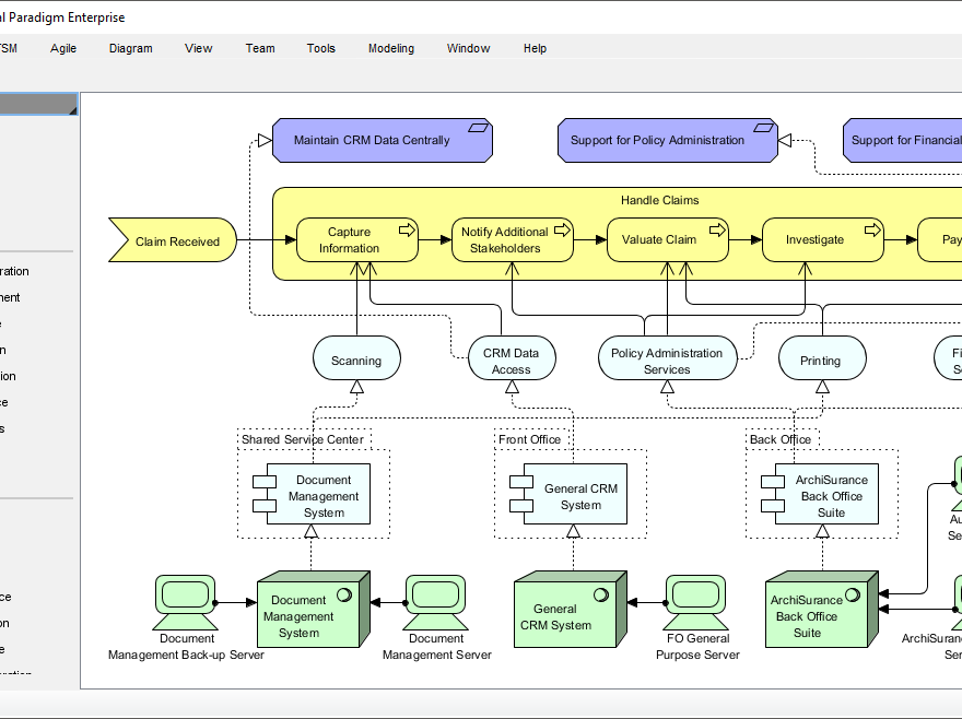
Visual Paradigm 18.0

Continue reading
探索演进:ArchiMate 2.1 至 3.2 的全面指南
5 3 月, 2026 [email protected]

探索演进:ArchiMate 2.1 至 3.2 的全面指南

引言 在企业架构的动态领域中,Archi

Continue reading
介绍 ArchiMate 3.2
5 3 月, 2026 [email protected]

介绍 ArchiMate 3.2

引言 在企业架构错综复杂的环境中,各种关

Continue reading
理解ArchiMate核心概念:全面指南
5 3 月, 2026 [email protected]

理解ArchiMate核心概念:全面指南

引言 ArchiMate是一种被广泛采用

Continue reading
ArchiMate 3.2 中的语言结构是什么?
5 3 月, 2026 [email protected]

ArchiMate 3.2 中的语言结构是什么?

引言 企业架构为企业将业务战略与信息技术

Continue reading
探索ArchiMate:核心框架与完整框架
5 3 月, 2026 [email protected]

探索ArchiMate:核心框架与完整框架

1. 引言 ArchiMate,一种广泛

Continue reading
通过战略性使用颜色和符号提示增强ArchiMate模型
5 3 月, 2026 [email protected]

通过战略性使用颜色和符号提示增强ArchiMate模型

引言: ArchiMate,一种被广泛采

Continue reading
5 3 月, 2026 [email protected]

揭开ArchiMate的面纱:在概念与表示法之间取得平衡,以实现有效的架构建模

引言 在不断演变的企业架构领域中,有效的

Continue reading
理解 ArchiMate 语言中的抽象
5 3 月, 2026 [email protected]

理解 ArchiMate 语言中的抽象

引言 在企业架构的复杂世界中,有效的沟通

Continue reading
理解ArchiMate 3.2元模型:行为与结构元素指南
5 3 月, 2026 [email protected]

理解ArchiMate 3.2元模型:行为与结构元素指南

引言 该ArchiMate语言作为一种强

Continue reading

文章分页

1 2 3 … 5 Next Posts»

Languages

de_DEen_USes_ESfr_FRhi_INid_IDjapl_PLpt_PTru_RUvizh_TW

  • Categories

    • Agile Project Management
    • AI
    • AI Chatbot
    • AI Cloud Architecture
    • AI Powered Tools
    • Animated Explainer
    • Animation Maker
    • ArchiMate
    • ArchiMate 3.2
    • ArchiMate 3.2 Figures
    • BPMN
    • Brainstorming
    • Business Improvement
    • C4
    • Code Engineering
    • Content & Visual
    • Database Design
    • Enterprise Architecture
    • Flipbook Maker
    • Infographics
    • Lean
    • Modeling
    • Online Diagrams
    • online PPT Viewer
    • ORM
    • Project Management
    • Resource List
    • Scrum
    • Software Engineering
    • Strategic Planning
    • TOGAF
    • Uncategorized
    • Unified Modeling Language
    • User Story
    • Visual Paradigm
WordPress Theme: Wellington by ThemeZee.
Cleantalk Pixel
en English
ar Arabiczh-CN Chinese (Simplified)nl Dutchen Englishfr Frenchde Germanit Italianja Japaneseko Koreanpt Portugueseru Russianes Spanish