Fliplify – ऑनलाइन इंटरैक्टिव फ्लिपबुक बनाएं और साझा करें

Fliplify – ऑनलाइन इंटरैक्टिव फ्लिपबुक बनाएं और साझा करें

Fliplify एक शक्तिशाली ऑनलाइन उपकरण है जो आपको कैटलॉग, ई-बुक्स, रिज्यूमे और फोटो एल्बम बनाने और उन्हें फ्लिपबुक फॉर्मेट में

Continue reading
विजुअल पैराडाइग ऑनलाइन पावरपॉइंट वेब व्यूअर: एनीमेशन और ट्रांज़िशन के साथ PPT को HTML5 में बदलें

विजुअल पैराडाइग ऑनलाइन पावरपॉइंट वेब व्यूअर: एनीमेशन और ट्रांज़िशन के साथ PPT को HTML5 में बदलें

विजुअल पैराडाइग ऑनलाइन एक शक्तिशाली प्रदान करता है पावरपॉइंट वेब व्यूअर, जिससे आप ऑनलाइन आसानी से पावरपॉइंट प्रेजेंटेशन देख सकते

Continue reading
विजुअल पैराडाइम: एकीकृत डायग्रामिंग और प्रोजेक्ट मैनेजमेंट टूल – UML, SysML, BPMN, ERD, UX और अधिक

विजुअल पैराडाइम: एकीकृत डायग्रामिंग और प्रोजेक्ट मैनेजमेंट टूल – UML, SysML, BPMN, ERD, UX और अधिक

विजुअल पैराडाइम एक शक्तिशाली ऑनलाइन प्लेटफॉर्म है जो डायग्रामिंग और प्रोजेक्ट मैनेजमेंट के लिए एक व्यापक समाधान प्रदान करता है।

Continue reading
विजुअल पैराडाइग्म ऑनलाइन – डेवलपर्स के लिए मुफ्त और शक्तिशाली यूएमएल डायग्राम टूल

विजुअल पैराडाइग्म ऑनलाइन – डेवलपर्स के लिए मुफ्त और शक्तिशाली यूएमएल डायग्राम टूल

विजुअल पैराडाइग्म ऑनलाइन एक शक्तिशाली ऑनलाइन है यूएमएल डायग्राम टूल जो उपयोगकर्ताओं को विभिन्न बनाने में आसानी से मदद करता

Continue reading
UML राज्य मशीन आरेख समझाया गया: मुख्य अवधारणाएँ, उदाहरण और गतिविधि आरेखों के साथ तुलना

UML राज्य मशीन आरेख समझाया गया: मुख्य अवधारणाएँ, उदाहरण और गतिविधि आरेखों के साथ तुलना

सॉफ्टवेयर विकास प्रक्रिया में, एकीकृत मॉडलिंग भाषा (UML) प्रणालियों की संरचना और व्यवहार को दृश्य रूप से दर्शाने और दस्तावेज़ीकरण

Continue reading

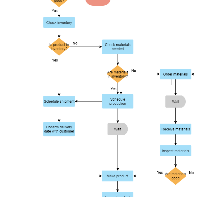
शुरुआती लोगों के लिए फ्लोचार्ट बनाने का व्यापक गाइड

फ्लोचार्ट प्रक्रियाओं, कार्यप्रवाहों और प्रणालियों को दृश्य रूप से दिखाने के लिए आवश्यक उपकरण हैं। वे जटिल जानकारी को सरल,

Continue reading

विजुअल पैराडाइम एआई बनाम सामान्य एलएलएम्स: स्मार्ट डायग्रामिंग के लिए एक व्यापक गाइड

कृत्रिम बुद्धिमत्ता के तेजी से विकसित हो रहे माहौल में, चैटजीपीटी और क्लॉड जैसे सामान्य उद्देश्य वाले बड़े भाषा मॉडल

Continue reading