Hệ sinh thái AI của Visual Paradigmđổi mới việc mô hình hóa trường hợp sử dụng, chuyển đổi nó từ
Continue reading
Làm thế nào để sử dụng AI để tạo và tinh chỉnh các sơ đồ lớp | Trợ lý trò chuyện AI của Visual Paradigm
Các sơ đồ lớp là nền tảng trong thiết kế hướng đối tượng, cung cấp cái nhìn rõ ràng về
Continue readingTối đa hóa Kiến trúc Doanh nghiệp: Hướng dẫn toàn diện về Hỗ trợ ArchiMate 4 trong Visual Paradigm 18.0
Visual Paradigm 18.0 đánh dấu một mốc quan trọng trong mô hình hóa kiến trúc doanh nghiệp với việc hỗ
Continue reading
Hướng dẫn toàn diện về Bảng tính Quy trình Scrum của Visual Paradigm
Visual Paradigm của Bảng tính Quy trình Scrum là một bảng công việc Agile mạnh mẽ, dựa trên trình duyệt, chỉ một
Continue reading
TOGAF là gì?
TOGAF® is an Open Group standard, a proven enterprise architecture methodology and framework used by leading organizations around the world to improve business efficiency. It is an enterprise architecture standard that ensures consistent standards, methodologies and communication among enterprise architecture professionals so that we can do enterprise architecture work in a better way
Continue reading
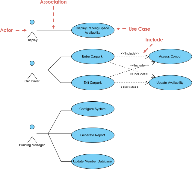
10 Mẹo để Tạo Sơ đồ Trường Hợp Sử dụng Chuyên nghiệp
A use case is a list of actions or event steps that typically define the interaction between an actor (called an actor in Unified Modeling Language (UML)) and a system to achieve a goal. Actors can be people or other external systems. In systems engineering, use cases are used at a higher level than in software engineering and usually represent task or stakeholder goals.
Continue readingLàm thế nào để viết các trường hợp sử dụng hiệu quả
One of the most difficult problems in software development is capturing exactly what you want to build. Inaccurate requirements can eventually lead to significant project delays, rework, or even abandonment. Effective application of use case techniques can help your team capture requirements from the user’s perspective, which can be easily understood by both the end user and your team. Use case-driven development supports subsequent development activities such as analysis, design, and testing.
Continue reading
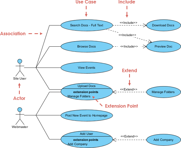
Tạo sơ đồ trường hợp sử dụng bằng Visual Paradigm
A use case diagram is a UML diagram that enables you to model system functions (i.e., goals) and the actors that interact with those functions. You can draw use case diagrams in Visual Paradigm or use the Event Flow Editor to document use case usage scenarios. On this page, you will see how to draw use case diagrams with UML tools.
Continue reading
Viết quy trình kiểm thử trong luồng sự kiện của trường hợp sử dụng
In the area of software testing, “use case” and “test case” are the most critical and closely interrelated terms, but they are quite different. A use case tells us how a system will behave or perform a given task under given conditions. A test case contains the actual test data, the instruction set of the system, and the expected results of the interaction with the system.
Continue reading
Lợi ích của các trường hợp sử dụng
Use case diagrams help stakeholders to understand the nature and scope of the business area or the system under development, thus, use case modeling is generally regarded as an excellent technique for capturing the functional requirements of a system. They can be served as the basis for the estimating, scheduling, and validating effort.
Continue reading