https://circle.visual-paradigm.com/wp-content/uploads/2017/08/Activity-Diagram-Swinlane-Proposal-Process.png

Sơ đồ hoạt động là gì

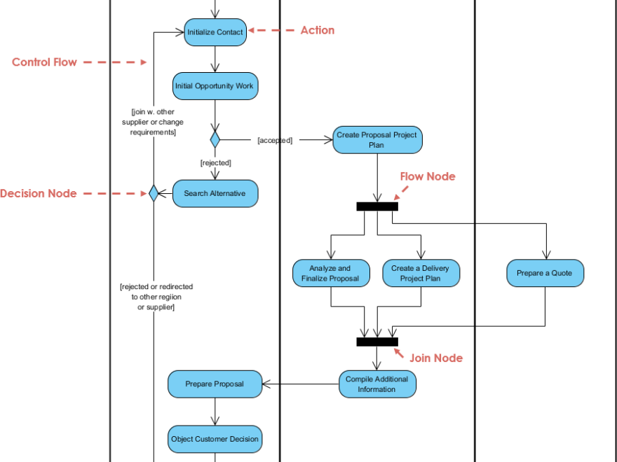
Activity Diagrams describe how activities are coordinated to provide a service which can be at different levels of abstraction. Typically, an event needs to be achieved by some operation, particularly where the operation is intended to achieve a number of different things that require coordination, or how the events in a single use case relate to one another, in particular, use cases where activities may overlap and require coordination. It is also suitable for modeling how a collection of use cases coordinate to create a workflow for an organization.

Continue reading