Skip to content

ArchiMetric Simplified Chinese

EA, Dev Ops, Scrum, Agile and More

分类: Unified Modeling Language

用例图详解:清晰沟通的指南、技巧与窍门
5 3 月, 2026 [email protected]

用例图详解:清晰沟通的指南、技巧与窍门

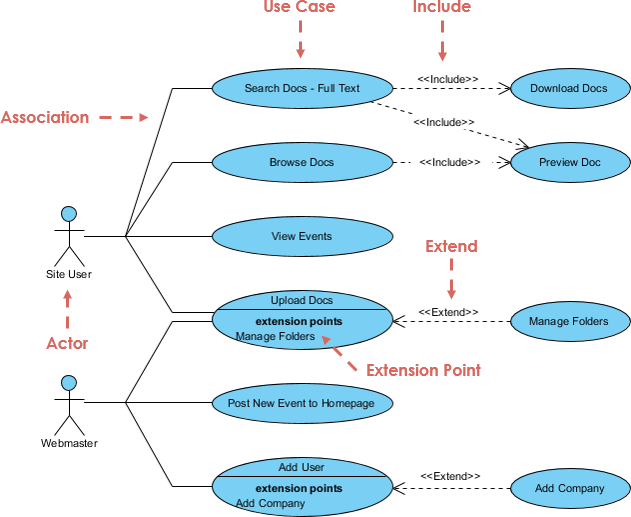
引言 用例图是软件工程和系统分析中的重要

Continue reading
理解用例图:概念、示例和关系
5 3 月, 2026 [email protected]

理解用例图:概念、示例和关系

用例图 是 统一建模语言(UML)的一个

Continue reading
类图全面指南:理解与创建有效设计
5 3 月, 2026 [email protected]

类图全面指南:理解与创建有效设计

引言 类图是统一建模语言(UML)的基本

Continue reading
UML 包图的全面指南
5 3 月, 2026 [email protected]

UML 包图的全面指南

简介 UML(统一建模语言)包图是一种强

Continue reading
创建有效的UML包图:逐步教程
5 3 月, 2026 [email protected]

创建有效的UML包图:逐步教程

简介 UML(统一建模语言UML包图对于

Continue reading
UML 包图的全面指南
5 3 月, 2026 [email protected]

UML 包图的全面指南

UML 包图简介 UML(统一建模语言)

Continue reading
Visual Paradigm 业务流程建模综合指南
5 3 月, 2026 [email protected]

Visual Paradigm 业务流程建模综合指南

简介 Visual Paradigm 是

Continue reading
全面教程:使用 Visual Paradigm 在敏捷项目中采用 UML
5 3 月, 2026 [email protected]

全面教程:使用 Visual Paradigm 在敏捷项目中采用 UML

简介 统一建模语言(UML)是提升敏捷软

Continue reading
什么是UML?
5 3 月, 2026 curtis

什么是UML?

UML简介 想象你正在一个团队中开发一个

Continue reading
4 3 月, 2026 [email protected]

UML 包图 是一种 统一建模语言(UM

Continue reading

文章分页

«Previous Posts 1 … 4 5 6 7 Next Posts»

Languages

de_DEen_USes_ESfr_FRhi_INid_IDjapl_PLpt_PTru_RUvizh_TW

  • Categories

    • Agile Project Management
    • AI
    • AI Chatbot
    • AI Cloud Architecture
    • AI Powered Tools
    • Animated Explainer
    • Animation Maker
    • ArchiMate
    • ArchiMate 3.2
    • ArchiMate 3.2 Figures
    • BPMN
    • Brainstorming
    • Business Improvement
    • C4
    • Code Engineering
    • Content & Visual
    • Database Design
    • Enterprise Architecture
    • Flipbook Maker
    • Infographics
    • Lean
    • Modeling
    • Online Diagrams
    • online PPT Viewer
    • ORM
    • Project Management
    • Resource List
    • Scrum
    • Software Engineering
    • Strategic Planning
    • TOGAF
    • Uncategorized
    • Unified Modeling Language
    • User Story
    • Visual Paradigm
WordPress Theme: Wellington by ThemeZee.
Cleantalk Pixel
en English
ar Arabiczh-CN Chinese (Simplified)nl Dutchen Englishfr Frenchde Germanit Italianja Japaneseko Koreanpt Portugueseru Russianes Spanish