Saltar al contenido

ArchiMetric Spanish

EA, Dev Ops, Scrum, Agile and More

Autor: curtis

Dominar los diagramas de flujo: una guía completa
marzo 5, 2026 curtis

Dominar los diagramas de flujo: una guía completa

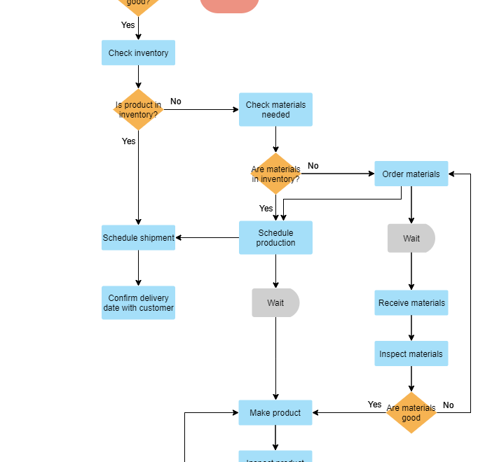
Introducción a los diagramas de flujo Los diagramas de flujo son herramientas visuales poderosas utilizadas para representar procesos, algoritmos y

Sigue leyendo
Una guía completa sobre BPMN para principiantes
marzo 5, 2026 curtis

Una guía completa sobre BPMN para principiantes

El Modelo y Notación de Procesos de Negocio (BPMN) es un método estandarizado para visualizar y documentar procesos de negocio.

Sigue leyendo
marzo 5, 2026 curtis

Visión general completa de TOGAF 10: Lo nuevo y cómo aprovecharlo

La Norma TOGAF, décima edición, introduce varias mejoras y nuevas características diseñadas para facilitar y hacer más efectivo el adoptar

Sigue leyendo
marzo 5, 2026 curtis

Guía completa sobre TOGAF 10: Mejora de la usabilidad mediante modularidad

Introducción TOGAF 10, la última versión del Marco de Arquitectura del Grupo Abierto, introduce una estructura modular que mejora significativamente

Sigue leyendo
marzo 5, 2026 curtis

Análisis exhaustivo de la función de TTS de IA de AniFuzion

AniFuzion, un componente de Visual Paradigm Online, es una herramienta de animación en línea que ha llamado la atención por

Sigue leyendo
Guía completa para usar el Visor web de PowerPoint de Visual Paradigm Online
marzo 5, 2026 curtis

Guía completa para usar el Visor web de PowerPoint de Visual Paradigm Online

Visual Paradigm Online ofrece un visor web de PowerPoint robusto que permite a los usuarios cargar, ver y compartir presentaciones

Sigue leyendo
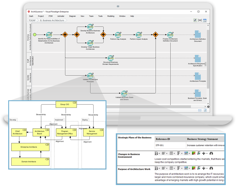
ArchiMate y TOGAF ADM: Uso independiente frente a uso integrado en arquitectura empresarial
marzo 5, 2026 curtis

ArchiMate y TOGAF ADM: Uso independiente frente a uso integrado en arquitectura empresarial

Introducción La arquitectura empresarial (EA) es una disciplina fundamental que ayuda a las organizaciones a alinear sus estrategias comerciales con

Sigue leyendo
Guía completa: Integración de ArchiMate con TOGAF ADM
marzo 5, 2026 curtis

Guía completa: Integración de ArchiMate con TOGAF ADM

Introducción La arquitectura empresarial (EA) es una disciplina fundamental que ayuda a las organizaciones a alinear sus estrategias comerciales con

Sigue leyendo
marzo 5, 2026 curtis

Guía completa: Cómo ArchiMate mejora las fases del ADM de TOGAF

Introducción La arquitectura empresarial (EA) es una disciplina fundamental que ayuda a las organizaciones a alinear sus estrategias comerciales con

Sigue leyendo
marzo 5, 2026 curtis

Guía completa: Visualización del impacto del cambio a través de las fases del ADM de TOGAF con ArchiMate

Introducción La arquitectura empresarial (EA) es una disciplina fundamental que ayuda a las organizaciones a alinear sus estrategias comerciales con

Sigue leyendo

Paginación de entradas

«Entradas anteriores 1 2 3 4 5 … 7 Siguientes entradas»

Languages

de_DEen_USfr_FRhi_INid_IDjapl_PLpt_PTru_RUvizh_CNzh_TW

  • Categories

    • Agile Project Management
    • AI
    • AI Chatbot
    • AI Cloud Architecture
    • AI Powered Tools
    • Animated Explainer
    • Animation Maker
    • ArchiMate
    • ArchiMate 3.2
    • ArchiMate 3.2 Figures
    • BMC
    • BPMN
    • Brainstorming
    • Business Improvement
    • C4
    • Code Engineering
    • Content & Visual
    • Database Design
    • Enterprise Architecture
    • Flipbook Maker
    • Infographics
    • Lean
    • Modeling
    • Online Diagrams
    • online PPT Viewer
    • OpenDocs
    • ORM
    • Project Management
    • Resource List
    • Scrum
    • Software Engineering
    • Strategic Planning
    • TOGAF
    • Uncategorized
    • Unified Modeling Language
    • User Story
    • Visual Paradigm
    • VSM
Tema WordPress: Wellington por ThemeZee.
Cleantalk Pixel
en English
ar Arabiczh-CN Chinese (Simplified)nl Dutchen Englishfr Frenchde Germanit Italianja Japaneseko Koreanpt Portugueseru Russianes Spanish