Saltar al contenido

ArchiMetric Spanish

EA, Dev Ops, Scrum, Agile and More

Categoría: ArchiMate

marzo 9, 2026 curtis

Maximizando la arquitectura empresarial: Una guía completa sobre el soporte de Visual Paradigm 18.0 para ArchiMate 4

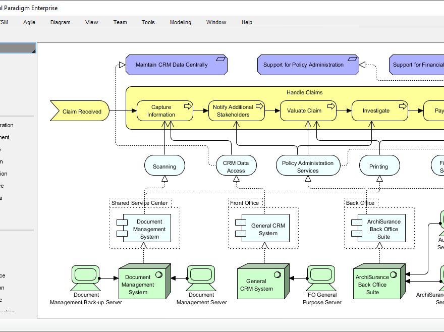
Visual Paradigm 18.0 marca un hito importante en la modelización de arquitectura empresarial con su primer soporte completo para la

Sigue leyendo
marzo 9, 2026 curtis

Guía completa: Uso de ArchiMate 4 en Visual Paradigm 18.0

El lanzamiento de ArchiMate 4.0 (actualmente disponible como una instantánea de prelanzamiento “Next”) representa una evolución transformadora en la modelización de arquitectura

Sigue leyendo
Navegando la evolución: Una guía completa de ArchiMate 2.1 a 3.2
marzo 5, 2026 [email protected]

Navegando la evolución: Una guía completa de ArchiMate 2.1 a 3.2

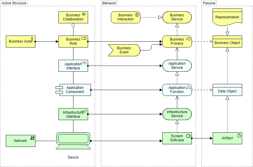
Introducción En el dinámico ámbito de la arquitectura empresarial, el lenguaje de modelado ArchiMate ha experimentado un viaje transformador desde

Sigue leyendo
Presentación de ArchiMate 3.2
marzo 5, 2026 [email protected]

Presentación de ArchiMate 3.2

Introducción En el entorno complejo de la Arquitectura Empresarial, donde las preocupaciones se entrelazan y evolucionan, el estándar ArchiMate 3.2

Sigue leyendo
Entendiendo los conceptos clave de ArchiMate: Una guía completa
marzo 5, 2026 [email protected]

Entendiendo los conceptos clave de ArchiMate: Una guía completa

Introducción ArchiMate, un lenguaje de modelado de arquitectura empresarial ampliamente adoptado, proporciona una forma estructurada y completa de representar y

Sigue leyendo
¿Qué es la estructura del lenguaje en ArchiMate 3.2?
marzo 5, 2026 [email protected]

¿Qué es la estructura del lenguaje en ArchiMate 3.2?

Introducción La Arquitectura Empresarial sirve como un marco crucial para que las organizaciones alineen sus estrategias comerciales con su infraestructura

Sigue leyendo
Explorando ArchiMate: Marco de referencia principal frente al marco de referencia completo
marzo 5, 2026 [email protected]

Explorando ArchiMate: Marco de referencia principal frente al marco de referencia completo

1. Introducción ArchiMate, un lenguaje de modelado de arquitectura empresarial ampliamente utilizado, proporciona un enfoque estructurado para describir y visualizar

Sigue leyendo
Mejorar los modelos ArchiMate mediante el uso estratégico de colores y señales notacionales
marzo 5, 2026 [email protected]

Mejorar los modelos ArchiMate mediante el uso estratégico de colores y señales notacionales

Introducción: ArchiMate, un lenguaje de modelado de arquitectura empresarial ampliamente adoptado, proporciona un marco rico para representar sistemas complejos. Dentro

Sigue leyendo
marzo 5, 2026 [email protected]

Descubriendo ArchiMate: equilibrando conceptos y notación para una modelización eficaz de arquitecturas

Introducción En el entorno en constante evolución de la arquitectura empresarial, la comunicación efectiva es fundamental. El lenguaje ArchiMate, un

Sigue leyendo
Comprensión de la abstracción en el lenguaje ArchiMate
marzo 5, 2026 [email protected]

Comprensión de la abstracción en el lenguaje ArchiMate

Introducción En el mundo complejo de la Arquitectura Empresarial, la comunicación efectiva es fundamental. Los arquitectos necesitan un lenguaje que

Sigue leyendo

Paginación de entradas

1 2 3 … 5 Siguientes entradas»

Languages

de_DEen_USfr_FRhi_INid_IDjapl_PLpt_PTru_RUvizh_CNzh_TW

  • Categories

    • Agile Project Management
    • AI
    • AI Chatbot
    • AI Cloud Architecture
    • AI Powered Tools
    • Animated Explainer
    • Animation Maker
    • ArchiMate
    • ArchiMate 3.2
    • ArchiMate 3.2 Figures
    • BMC
    • BPMN
    • Brainstorming
    • Business Improvement
    • C4
    • Code Engineering
    • Content & Visual
    • Database Design
    • Enterprise Architecture
    • Flipbook Maker
    • Infographics
    • Lean
    • Modeling
    • Online Diagrams
    • online PPT Viewer
    • OpenDocs
    • ORM
    • Project Management
    • Resource List
    • Scrum
    • Software Engineering
    • Strategic Planning
    • TOGAF
    • Uncategorized
    • Unified Modeling Language
    • User Story
    • Visual Paradigm
    • VSM
Tema WordPress: Wellington por ThemeZee.
Cleantalk Pixel
en English
ar Arabiczh-CN Chinese (Simplified)nl Dutchen Englishfr Frenchde Germanit Italianja Japaneseko Koreanpt Portugueseru Russianes Spanish