Введение: сближение метода и модели В постоянно меняющейся среде архитектуры предприятия (АП) возвышаются два фундаментальных столпа: Стандарт TOGAF, 10-е издание и язык моделирования
Continue readingАвтор: curtis
Полное руководство по подходу карточек CRC в разработке программного обеспечения
Введение: Сила простоты в объектно-ориентированном проектировании В мире разработки программного обеспечения, особенно в рамках методологий гибкой разработки и экстремальной разработки
Continue reading
Полное руководство по подходу CRC-карт: глубокое погружение в объектно-ориентированное проектирование
🔷 Что такое CRC-карточки? CRC-карточки (класс-ответственность-сотрудничество) — это легкий, совместный метод, используемый в объектно-ориентированном проектировании программного обеспечения для выявления и организации ключевых компонентов системы
Continue reading
Использование искусственного интеллекта Visual Paradigm для генерации диаграмм: Идеальное руководство 2026 года
В 2026 годуVisual Paradigm эволюционировал из ведущего инструмента визуального моделирования внаиболее зрелую и всестороннюю платформу моделирования на основе искусственного интеллектадоступную —
Continue reading
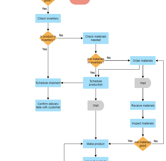
Овладение диаграммами: всестороннее руководство
Введение в диаграммы Диаграммы — это мощные визуальные инструменты, используемые для представления процессов, алгоритмов и рабочих процессов. Они используют стандартизированные
Continue reading
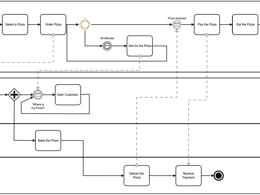
Полное руководство по BPMN для начинающих
Модель и нотация бизнес-процессов (BPMN) — это стандартизированный метод визуализации и документирования бизнес-процессов. Он предоставляет четкий и краткий способ представления
Continue readingПолный обзор TOGAF 10: что нового и как использовать
Стандарт TOGAF, 10-е издание, вводит несколько улучшений и новых функций, направленных на упрощение и повышение эффективности внедрения лучших практик. Последнее
Continue readingПолное руководство по TOGAF 10: повышение удобства использования за счет модульности
Введение TOGAF 10 — последняя версия Архитектурного фреймворка The Open Group — вводит модульную структуру, которая значительно повышает удобство использования
Continue readingПолный анализ функции ИИ-синтеза речи AniFuzion
AniFuzion, компонент Visual Paradigm Online, — это онлайн-инструмент для анимации, который привлек внимание своей функцией ИИ-синтеза речи (TTS), особенно за
Continue reading
Полное руководство по использованию веб-просмотрщика PowerPoint Visual Paradigm Online
Visual Paradigm Online предлагает мощный веб-просмотрщик PowerPoint, который позволяет пользователям загружать, просматривать и делиться презентациями PowerPoint в интернете, сохраняя все
Continue reading