В сегодняшней быстро меняющейся цифровой среде корпоративная архитектура (EA) сталкивается с критической задачей: преодоление разрыва между высоким уровнем стратегического управления
Continue reading
EA, Dev Ops, Scrum, Agile and More
В сегодняшней быстро меняющейся цифровой среде корпоративная архитектура (EA) сталкивается с критической задачей: преодоление разрыва между высоким уровнем стратегического управления
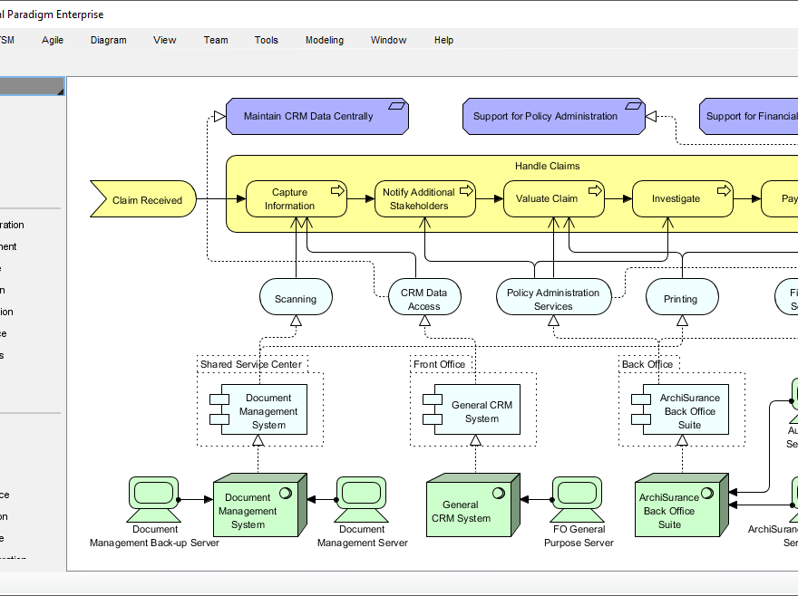
Continue readingVisual Paradigm 18.0 отмечает важную веху в моделировании архитектуры предприятия благодаря первому полному соответствию спецификации ArchiMate 4. В этой версии
Continue reading
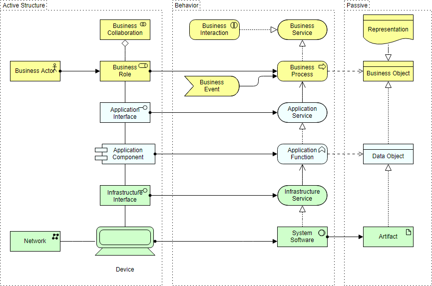
Введение В динамичной области архитектуры предприятий язык моделирования ArchiMateпрошел трансформационный путь от версии 2.1 до последней версии, 3.2. Эти обновления
Continue reading
Введение В сложной среде корпоративной архитектуры, где интересы переплетаются и развиваются, стандарт ArchiMate 3.2 выступает как ориентир ясности. Этот стандарт
Continue reading
Введение ArchiMate — это широко используемый язык моделирования корпоративной архитектуры, который обеспечивает структурированный и всесторонний способ представления и анализа сложных
Continue reading
Введение Архитектура предприятия служит важной основой для того, чтобы организации могли согласовать свои бизнес-стратегии с инфраструктурой ИТ. ArchiMate, широко используемый
Continue reading
1. Введение ArchiMate, широко используемый язык моделирования архитектуры предприятия, обеспечивает структурированный подход к описанию и визуализации различных аспектов архитектуры организации.
Continue reading
Введение: ArchiMate, широко используемый язык моделирования архитектуры предприятия, предоставляет богатую основу для представления сложных систем. В рамках этой основы использование
Continue readingВведение В постоянно меняющейся среде корпоративной архитектуры эффективная коммуникация имеет первостепенное значение. Язык ArchiMate, мощная основа для моделирования и визуализации
Continue reading
Введение В сложном мире архитектуры предприятий эффективная коммуникация имеет первостепенное значение. Архитекторам нужен язык, который не только отражает сложность организационных
Continue reading