Visual Paradigm — мощный инструмент для архитектуры предприятий, моделирования бизнес-процессов и проектирования программного обеспечения. Он поддерживает широкий спектр фреймворков и
Continue readingРубрика: Unified Modeling Language
Visual Paradigm: ваше всестороннее решение для интегрированного моделирования предприятий
Visual Paradigm выделяется как универсальная платформа визуального моделирования, обеспечивающая беспрецедентную поддержку архитектуры предприятия, моделирования бизнес-процессов и проектирования программного обеспечения. В
Continue readingПолное руководство: ArchiMate против BPMN против UML
Введение ArchiMate, BPMN (модель и нотация бизнес-процессов) и UML (унифицированный язык моделирования) — три ведущих языка моделирования, используемые в архитектуре
Continue readingКомплексный обзор: UML против BPMN
Введение UML (Unified Modeling Language) и BPMN (Business Process Model and Notation) — это два широко используемых языка моделирования, но
Continue readingСамый умный способ изучить UML для начинающих
Unified Modeling Language (UML) — это мощный инструмент для визуализации и проектирования программных систем. Для начинающих изучение UML может показаться
Continue reading
Важность диаграмм классов в разработке программного обеспечения
Диаграммы классов являются одной из наиболее фундаментальных и широко используемых типов диаграмм в унифицированном языке моделирования (UML). Они предоставляют статическое
Continue readingОт требований к взаимодействиям: использование диаграмм вариантов использования, классов и последовательностей
Введение Unified Modeling Language (UML) — это мощный инструмент для визуализации и проектирования программных систем. Среди различных диаграмм UML диаграммы
Continue readingПолное руководство по диаграммам UML: от случаев использования до структур классов
Язык унифицированного моделирования (UML) — это мощный инструмент для визуализации и проектирования программных систем. Это руководство объясняет ключевые концепции и
Continue reading
Полное руководство по созданию диаграмм вариантов использования с помощью Visual Paradigm
Создание диаграммы вариантов использования является важным этапом разработки программного обеспечения и анализа систем. Диаграммы вариантов использования помогают визуализировать функциональные требования
Continue reading
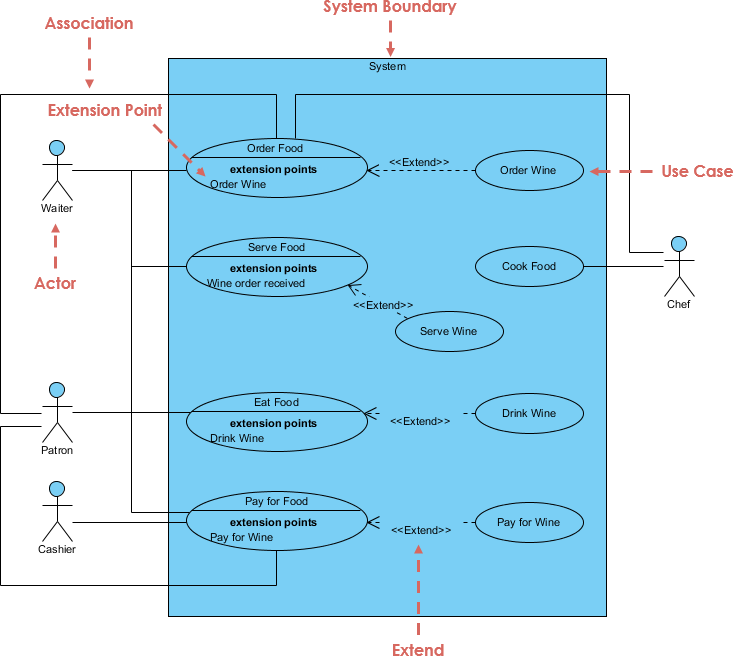
Понимание диаграмм случаев использования: Полное руководство
Введение Случаи использования — это фундаментальное понятие в области инженерии программного обеспечения и анализа систем. Они помогают фиксировать функциональные требования
Continue reading