Skip to content

ArchiMetric Indonesian

EA, Dev Ops, Scrum, Agile and More

Kategori: ArchiMate

Maret 9, 2026 curtis

Memaksimalkan Arsitektur Perusahaan: Panduan Lengkap tentang Dukungan Visual Paradigm 18.0 untuk ArchiMate 4

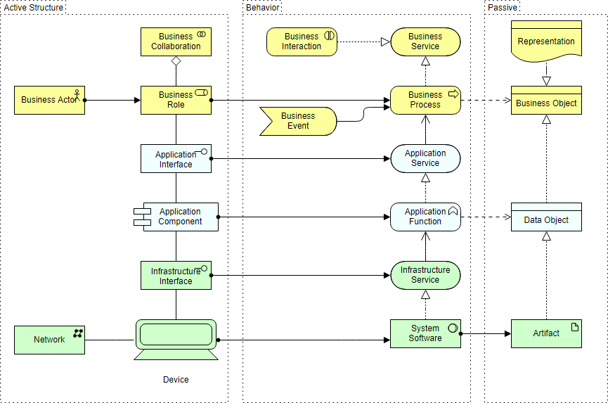
Visual Paradigm 18.0 menandai tonggak penting dalam pemodelan arsitektur perusahaan dengan dukungan lengkap pertama kali terhadap spesifikasi ArchiMate 4. Versi

Continue reading
Maret 9, 2026 curtis

Panduan Lengkap: Menggunakan ArchiMate 4 di Visual Paradigm 18.0

Rilis dari ArchiMate 4.0 (kini tersedia sebagai snapshot pra-rilis ‘Next’) mewakili evolusi transformasional dalam pemodelan arsitektur perusahaan. Dengan pergeseran dari struktur berlapis

Continue reading
Menavigasi Evolusi: Panduan Komprehensif dari ArchiMate 2.1 ke 3.2
Maret 5, 2026 [email protected]

Menavigasi Evolusi: Panduan Komprehensif dari ArchiMate 2.1 ke 3.2

Pendahuluan Di ranah dinamis arsitektur perusahaan, bahasa bahasa pemodelan ArchiMatetelah mengalami perjalanan transformasi dari Versi 2.1 ke iterasi terbaru, Versi

Continue reading
Memperkenalkan ArchiMate 3.2
Maret 5, 2026 [email protected]

Memperkenalkan ArchiMate 3.2

Pendahuluan Dalam lanskap yang rumit dari Arsitektur Perusahaan, di mana berbagai kekhawatiran saling terkait dan berkembang, standar ArchiMate 3.2 muncul

Continue reading
Memahami Konsep Kunci ArchiMate: Panduan Lengkap
Maret 5, 2026 [email protected]

Memahami Konsep Kunci ArchiMate: Panduan Lengkap

Pendahuluan ArchiMate, sebuah bahasa pemodelan arsitektur perusahaan yang banyak diadopsi, memberikan cara yang terstruktur dan komprehensif untuk merepresentasikan dan menganalisis

Continue reading
Apa itu Struktur Bahasa dalam ArchiMate 3.2?
Maret 5, 2026 [email protected]

Apa itu Struktur Bahasa dalam ArchiMate 3.2?

Pendahuluan Arsitektur Perusahaan berfungsi sebagai kerangka penting bagi organisasi untuk menyelaraskan strategi bisnis mereka dengan infrastruktur TI mereka. ArchiMate, sebuah

Continue reading
Mengeksplorasi ArchiMate: Kerangka Dasar vs Kerangka Lengkap
Maret 5, 2026 [email protected]

Mengeksplorasi ArchiMate: Kerangka Dasar vs Kerangka Lengkap

1. Pendahuluan ArchiMate, bahasa pemodelan arsitektur perusahaan yang banyak digunakan, menyediakan pendekatan terstruktur untuk menggambarkan dan memvisualisasikan berbagai aspek arsitektur

Continue reading
Meningkatkan Model ArchiMate melalui Penggunaan Strategis Warna dan Petunjuk Notasi
Maret 5, 2026 [email protected]

Meningkatkan Model ArchiMate melalui Penggunaan Strategis Warna dan Petunjuk Notasi

Pendahuluan: ArchiMate, bahasa pemodelan arsitektur perusahaan yang banyak diadopsi, menyediakan kerangka kerja yang kaya untuk merepresentasikan sistem yang kompleks. Dalam

Continue reading
Maret 5, 2026 [email protected]

Mengungkap ArchiMate: Menyeimbangkan Konsep dan Notasi untuk Pemodelan Arsitektur yang Efektif

Pendahuluan Dalam lingkungan arsitektur perusahaan yang terus berkembang, komunikasi yang efektif sangat penting. Bahasa ArchiMate, sebuah kerangka kerja yang kuat

Continue reading
Memahami Abstraksi dalam Bahasa ArchiMate
Maret 5, 2026 [email protected]

Memahami Abstraksi dalam Bahasa ArchiMate

Pendahuluan Di dunia yang rumit dari Arsitektur Perusahaan, komunikasi yang efektif sangat penting. Arsitek membutuhkan bahasa yang tidak hanya menangkap

Continue reading

Paginasi pos

1 2 3 … 5 Next Posts»

Languages

de_DEen_USes_ESfr_FRhi_INjapl_PLpt_PTru_RUvizh_CNzh_TW

  • Categories

    • Agile Project Management
    • AI
    • AI Chatbot
    • AI Cloud Architecture
    • AI Powered Tools
    • Animated Explainer
    • Animation Maker
    • ArchiMate
    • ArchiMate 3.2
    • ArchiMate 3.2 Figures
    • BMC
    • BPMN
    • Brainstorming
    • Business Improvement
    • C4
    • Code Engineering
    • Content & Visual
    • Database Design
    • Enterprise Architecture
    • Flipbook Maker
    • Infographics
    • Lean
    • Modeling
    • Online Diagrams
    • online PPT Viewer
    • ORM
    • Project Management
    • Resource List
    • Scrum
    • Software Engineering
    • Strategic Planning
    • TOGAF
    • Uncategorized
    • Unified Modeling Language
    • User Story
    • Visual Paradigm
WordPress Theme: Wellington by ThemeZee.
Cleantalk Pixel
en English
ar Arabiczh-CN Chinese (Simplified)nl Dutchen Englishfr Frenchde Germanit Italianja Japaneseko Koreanpt Portugueseru Russianes Spanish