Di dunia pengembangan perangkat lunak yang terus berkembang pesat, agilitas bukan hanya keuntungan—tetapi keharusan. Masuklah ke Visual Paradigm’s Scrum Process Canvas,
Continue reading
Panduan Lengkap Membuat Diagram Kelas dengan AI Visual Paradigm
Catatan: Meskipun alat berbasis AI seperti pembuat diagram kelas berbantuan AI dari Visual Paradigm secara signifikan mempercepat alur kerja desain, terkadang
Continue readingPanduan Lengkap tentang Pemodelan Kasus Pengguna dengan Ekosistem AI Visual Paradigm
Ekosistem AI Visual Paradigmmerevolusi pemodelan kasus pengguna, mengubahnya dari tugas menggambar manual yang melelahkan menjadi proses yang efisien, otomatis, dan
Continue readingPanduan Komprehensif tentang Pemodelan Kasus Pengguna dengan Ekosistem AI Visual Paradigm
Ekosistem AI Visual Paradigmmerevolusi pemodelan kasus pengguna, mengubahnya dari tugas menggambar manual yang melelahkan menjadi proses yang efisien, otomatis, dan
Continue reading
Cara Menggunakan AI untuk Membuat dan Memperbaiki Diagram Kelas | Chatbot AI Visual Paradigm
Diagram kelas merupakan dasar dalam desain berorientasi objek, memberikan gambaran jelas tentang struktur suatu sistem melalui kelas, atribut, metode, dan
Continue readingMemaksimalkan Arsitektur Perusahaan: Panduan Lengkap tentang Dukungan Visual Paradigm 18.0 untuk ArchiMate 4
Visual Paradigm 18.0 menandai tonggak penting dalam pemodelan arsitektur perusahaan dengan dukungan lengkap pertama kali terhadap spesifikasi ArchiMate 4. Versi
Continue readingPanduan Lengkap: Menggunakan ArchiMate 4 di Visual Paradigm 18.0
Rilis dari ArchiMate 4.0 (kini tersedia sebagai snapshot pra-rilis ‘Next’) mewakili evolusi transformasional dalam pemodelan arsitektur perusahaan. Dengan pergeseran dari struktur berlapis
Continue reading
Panduan Lengkap tentang Visual Paradigm’s Scrum Process Canvas
Visual Paradigm’s Scrum Process Canvas adalah sebuah workbench Agile berbasis browser, satu halaman, yang kuat, dirancang untuk memvisualisasikan, mengelola, dan mengotomatisasi seluruh
Continue reading
Apa itu TOGAF?
TOGAF® is an Open Group standard, a proven enterprise architecture methodology and framework used by leading organizations around the world to improve business efficiency. It is an enterprise architecture standard that ensures consistent standards, methodologies and communication among enterprise architecture professionals so that we can do enterprise architecture work in a better way
Continue reading
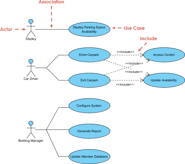
10 Tips untuk Membuat Diagram Use Case Profesional
A use case is a list of actions or event steps that typically define the interaction between an actor (called an actor in Unified Modeling Language (UML)) and a system to achieve a goal. Actors can be people or other external systems. In systems engineering, use cases are used at a higher level than in software engineering and usually represent task or stakeholder goals.
Continue reading