Полное руководство по диаграммам состояний UML с помощью Visual Paradigm и ИИ

Полное руководство по диаграммам состояний UML с помощью Visual Paradigm и ИИ

Диаграммы состояний UML (унифицированный язык моделирования) являются важными инструментами для моделирования динамического поведения отдельных объектов в системе. Они обеспечивают четкое

Continue reading

Полное руководство по экосистеме искусственного интеллекта Visual Paradigm: повышение эффективности современного программного обеспечения и моделирования систем с помощью генеративного ИИ

Visual Экосистема искусственного интеллекта Visual Paradigmпредставляет собой смену парадигмы в способах создания, совершенствования и документирования сложных систем архитекторами программного обеспечения, бизнес-аналитиками

Continue reading

Полное руководство по моделированию случаев использования с экосистемой ИИ Visual Paradigm

Экосистема ИИ Visual Paradigm революционизирует моделирование случаев использования, превращая его из трудоемкой ручной задачи по созданию чертежей в эффективный, автоматизированный

Continue reading

Полное руководство по моделированию случаев использования с экосистемой ИИ Visual Paradigm

Экосистема ИИ Visual Paradigmреволюционизирует моделирование случаев использования, превращая его из трудоемкой ручной задачи по черчению в эффективный, автоматизированный процесс, управляемый

Continue reading
Как использовать ИИ для создания и улучшения диаграмм классов | Чат-бот Visual Paradigm AI

Как использовать ИИ для создания и улучшения диаграмм классов | Чат-бот Visual Paradigm AI

Диаграммы классов являются основой объектно-ориентированного проектирования, предоставляя четкое представление о структуре системы через классы, атрибуты, методы и отношения. Традиционно для

Continue reading
Что такое TOGAF?

Что такое TOGAF?

TOGAF® is an Open Group standard, a proven enterprise architecture methodology and framework used by leading organizations around the world to improve business efficiency. It is an enterprise architecture standard that ensures consistent standards, methodologies and communication among enterprise architecture professionals so that we can do enterprise architecture work in a better way

Continue reading
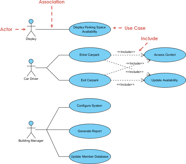
10 советов по созданию профессиональной диаграммы вариантов использования

10 советов по созданию профессиональной диаграммы вариантов использования

A use case is a list of actions or event steps that typically define the interaction between an actor (called an actor in Unified Modeling Language (UML)) and a system to achieve a goal. Actors can be people or other external systems. In systems engineering, use cases are used at a higher level than in software engineering and usually represent task or stakeholder goals.

Continue reading