プロフェッショナルなユースケース図を作成するための10のヒント

プロフェッショナルなユースケース図を作成するための10のヒント

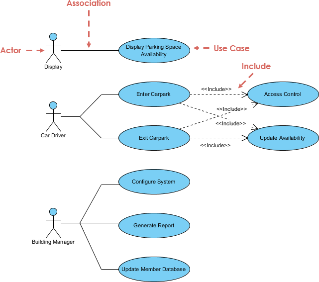
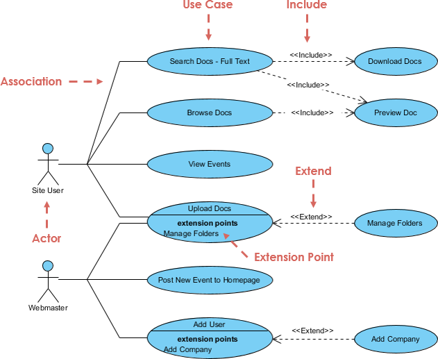
A use case is a list of actions or event steps that typically define the interaction between an actor (called an actor in Unified Modeling Language (UML)) and a system to achieve a goal. Actors can be people or other external systems. In systems engineering, use cases are used at a higher level than in software engineering and usually represent task or stakeholder goals.

続きを読む

効果的なユースケースを書く方法

One of the most difficult problems in software development is capturing exactly what you want to build. Inaccurate requirements can eventually lead to significant project delays, rework, or even abandonment. Effective application of use case techniques can help your team capture requirements from the user’s perspective, which can be easily understood by both the end user and your team. Use case-driven development supports subsequent development activities such as analysis, design, and testing.

続きを読む
イベントフローにおけるユースケースでのテスト手順の作成

イベントフローにおけるユースケースでのテスト手順の作成

In the area of software testing, “use case” and “test case” are the most critical and closely interrelated terms, but they are quite different. A use case tells us how a system will behave or perform a given task under given conditions. A test case contains the actual test data, the instruction set of the system, and the expected results of the interaction with the system.

続きを読む
ユースケースの利点

ユースケースの利点

Use case diagrams help stakeholders to understand the nature and scope of the business area or the system under development, thus, use case modeling is generally regarded as an excellent technique for capturing the functional requirements of a system. They can be served as the basis for the estimating, scheduling, and validating effort.

続きを読む
https://circle.visual-paradigm.com/wp-content/uploads/2017/08/Activity-Diagram-Swinlane-Proposal-Process.png

アクティビティ図とは何か

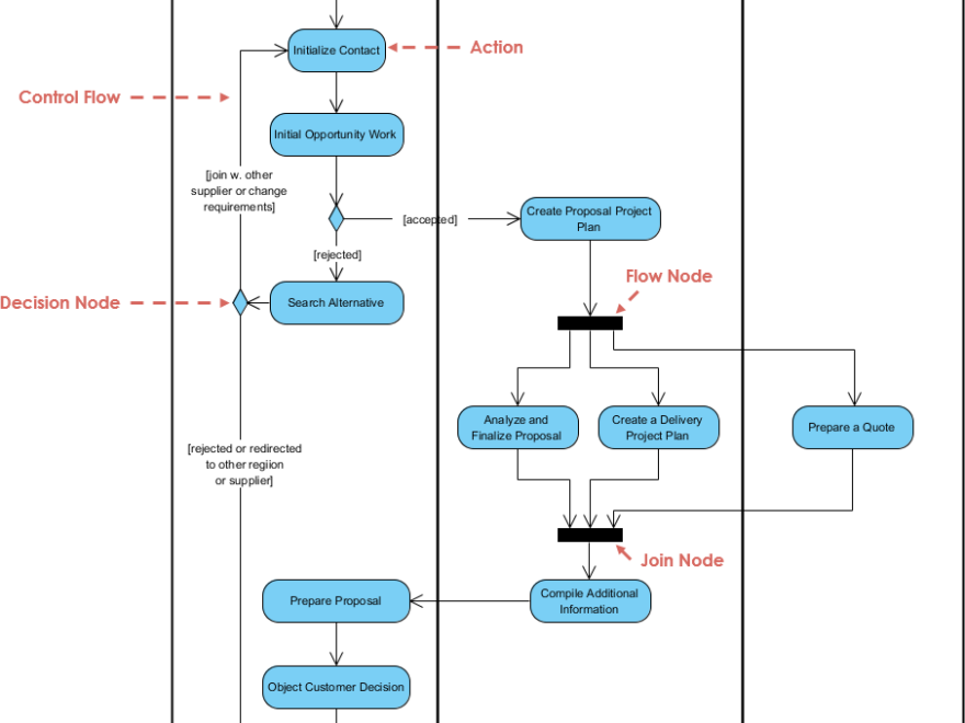
Activity Diagrams describe how activities are coordinated to provide a service which can be at different levels of abstraction. Typically, an event needs to be achieved by some operation, particularly where the operation is intended to achieve a number of different things that require coordination, or how the events in a single use case relate to one another, in particular, use cases where activities may overlap and require coordination. It is also suitable for modeling how a collection of use cases coordinate to create a workflow for an organization.

続きを読む
シーケンス図とは何か

シーケンス図とは何か

A sequence diagram is an interaction diagram that emphasizes the time-ordering of messages. It depicts the objects and classes involved in the scenario and the sequence of messages exchanged between the objects needed to carry out the functionality of the scenario. Typically, you’ll use one sequence diagram to specify a use case’s main flow, and variations of that diagram to specify a use case’s exceptional flows.

続きを読む