Skip to content

ArchiMetric Traditional Chinese

EA, Dev Ops, Scrum, Agile and More

分類: ArchiMate

9 3 月, 2026 curtis

最大化企業架構:Visual Paradigm 18.0 對 ArchiMate 4 支援的全面指南

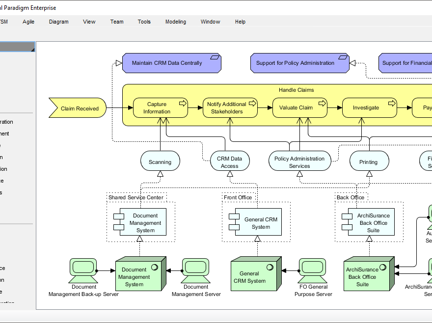
Visual Paradigm 18.0

Continue reading
掌握演進:ArchiMate 2.1 至 3.2 的全面指南
5 3 月, 2026 [email protected]

掌握演進:ArchiMate 2.1 至 3.2 的全面指南

引言 在企業架構的動態領域中,Archi

Continue reading
介紹 ArchiMate 3.2
5 3 月, 2026 [email protected]

介紹 ArchiMate 3.2

引言 在企業架構錯綜複雜的環境中,各項關

Continue reading
理解 ArchiMate 的關鍵概念:全面指南
5 3 月, 2026 [email protected]

理解 ArchiMate 的關鍵概念:全面指南

引言 ArchiMate 是一種廣泛採用

Continue reading
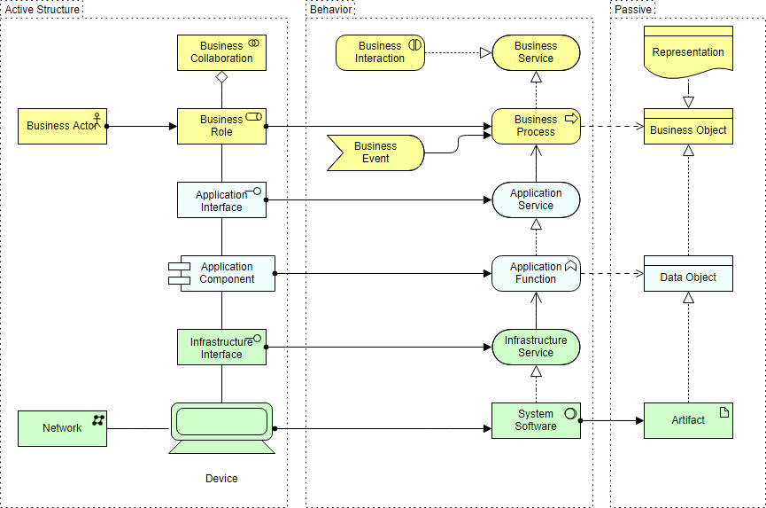
ArchiMate 3.2 中的語言結構是什麼?
5 3 月, 2026 [email protected]

ArchiMate 3.2 中的語言結構是什麼?

介紹 企業架構作為組織將其業務策略與 I

Continue reading
探索ArchiMate:核心框架與完整框架
5 3 月, 2026 [email protected]

探索ArchiMate:核心框架與完整框架

1. 簡介 ArchiMate,一種廣泛

Continue reading
透過策略性運用色彩與符號提示來提升 ArchiMate 模型
5 3 月, 2026 [email protected]

透過策略性運用色彩與符號提示來提升 ArchiMate 模型

引言: ArchiMate,一種廣泛採用

Continue reading
5 3 月, 2026 [email protected]

揭示ArchiMate:在概念與符號之間取得平衡,以實現有效的架構建模

引言 在企業架構不斷演變的環境中,有效的

Continue reading
理解 ArchiMate 語言中的抽象
5 3 月, 2026 [email protected]

理解 ArchiMate 語言中的抽象

引言 在企業架構的複雜世界中,有效的溝通

Continue reading
理解 ArchiMate 3.2 元模型:行為與結構元素指南
5 3 月, 2026 [email protected]

理解 ArchiMate 3.2 元模型:行為與結構元素指南

引言 這個ArchiMate 語言作為企

Continue reading

文章分頁

1 2 3 ... 5 Next Posts»

Languages

de_DEen_USes_ESfr_FRhi_INid_IDjapl_PLpt_PTru_RUvizh_CN

  • Categories

    • Agile Project Management
    • AI
    • AI Chatbot
    • AI Cloud Architecture
    • AI Powered Tools
    • Animated Explainer
    • Animation Maker
    • ArchiMate
    • ArchiMate 3.2
    • ArchiMate 3.2 Figures
    • BPMN
    • Brainstorming
    • Business Improvement
    • C4
    • Code Engineering
    • Content & Visual
    • Database Design
    • Enterprise Architecture
    • Flipbook Maker
    • Infographics
    • Lean
    • Modeling
    • Online Diagrams
    • online PPT Viewer
    • ORM
    • Project Management
    • Resource List
    • Scrum
    • Software Engineering
    • Strategic Planning
    • TOGAF
    • Uncategorized
    • Unified Modeling Language
    • User Story
    • Visual Paradigm
WordPress Theme: Wellington by ThemeZee.
Cleantalk Pixel
en English
ar Arabiczh-CN Chinese (Simplified)nl Dutchen Englishfr Frenchde Germanit Italianja Japaneseko Koreanpt Portugueseru Russianes Spanish