Read this post in: de_DEen_USes_ESfr_FRhi_INid_IDjapl_PLpt_PTru_RUvizh_CN

什麼是資料流程圖?+ 10 個全新的 AI 生成 DFD 範例

資料流程圖(DFD)仍然是視覺化資訊如何在系統中流動的最有效方法之一——然而,許多專業人士仍然花費過長時間手動創建它們。到 2026 年,Visual Paradigm 的 AI 聊天機器人 完全改變了這一切。

Visual Paradigm AI Chatbot - Generate Data Flow Diagrams (DFDs) in seconds

什麼是資料流程圖(DFD)?

一個資料流程圖(DFD) 是一種圖形化表示,用以顯示資料如何在系統中流動——從外部實體(使用者、組織、其他系統),經過處理程序(動作或轉換),進入和離開資料儲存區(資料庫、檔案),再返回出去。

DFD 的主要特徵:

  • 專注於資料流動,而非時間或順序
  • 僅使用四種核心符號:外部實體、處理程序、資料儲存區、資料流
  • 支援分層:上下文圖(整體概觀)→ 第 0 層 → 第 1 層及以上(細節逐步增加)
  • 有助於早期識別瓶頸、重複的資料處理、遺漏的流程以及安全漏洞

DFD 廣泛應用於:

  • 商業分析與需求收集
  • 軟體/系統架構設計
  • 資料庫與整合規劃
  • 安全性與合規性審查
  • 學術專案與認證(例如:CBAP、CCBA、TOGAF)

迎接 2026 年創建 DFD 的最快方式:Visual Paradigm AI 聊天機器人

無需花數小時拖曳圖形,只需用白話英文描述您的系統。AI 能理解上下文,選擇合適的符號,平衡圖形,並快速提供乾淨專業的成果——通常不到 45 秒。

立即試用(基本功能無需註冊):

10 個全新 DFD 範例——全部僅用一個提示生成

1. 付費訂閱式串流服務

提示:為付費訂閱式串流服務繪製資料流程圖 [共用聊天會話]

AI-Generated DFD Example: Subscription-Based Streaming Service

AI生成的DFD範例:基於訂閱的串流服務

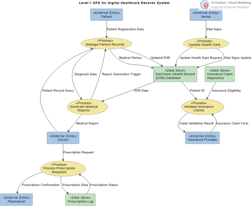
2. 數位醫療記錄系統

提示:為數位醫療記錄系統制定資料流程模型 [共享聊天會話]

AI-Generated DFD Example: Digital Healthcare Records System

AI生成的DFD範例:數位醫療記錄系統

3. 多賣家市場平台

提示:繪製多賣家市場平台的DFD藍圖 [共享聊天會話]

AI-Generated DFD Example: Multi-Vendor Marketplace Platform

AI生成的DFD範例:多賣家市場平台

4. 自動化薪資系統

提示:建立自動化薪資系統的資料流程架構 [共享聊天會話]

AI-Generated DFD Example: Automated Payroll System

AI生成的DFD範例:自動化薪資系統

5. 智慧停車管理系統

提示:繪製智慧停車管理系統的資料流程圖 [共享聊天會話]

AI-Generated DFD Example: Smart Parking Management System

AI生成的DFD範例:智慧停車管理系統

6. 線上食物訂購系統

提示:設定線上食物訂購系統的DFD結構 [共享聊天會話]

AI-Generated DFD Example: Online Food Ordering System

AI生成的DFD範例:線上食物訂購系統

7. 客戶支援票務系統

提示:規劃客戶支援票務系統的資料流動圖 [共享聊天會話]

AI-Generated DFD Example: Customer Support Ticketing System

AI生成的DFD範例:客戶支援票務系統

8. 保險理賠處理系統

提示:為保險理賠處理系統設計流程圖DFD [共享聊天會話]

AI-Generated DFD Example: Insurance Claim Processing System

AI生成的DFD範例:保險理賠處理系統

9. 庫存追蹤應用程式

提示:為庫存追蹤應用程式開發邏輯資料流程模型 [共享聊天會話]

AI-Generated DFD Example: Inventory Tracking Application

AI生成的DFD範例:庫存追蹤應用程式

10. 在線拍賣平台

提示:為線上拍賣平台呈現系統資料流程圖 [共享聊天會話]

AI-Generated DFD Example: Online Auction Platform

AI生成的DFD範例:線上拍賣平台

在幾秒內創建屬於你的專業DFD

停止與形狀和連接器搏鬥。讓AI承擔繁重的工作,讓你專注於系統邏輯。

開始聊天 → 立即生成DFD

快速回顧:為什麼要使用Visual Paradigm AI來製作DFD?

  • 自然語言 → 即時圖表(無學習曲線)
  • 正確的符號與自動佈局
  • 匯出為圖片
  • 免費版本功能強大,足以滿足大多數個人與學生的使用需求